LEMON Manuals: Even more car manuals for everyone: 1960-2025
Home >> Lexus >> 2012 >> IS F >> Repair and Diagnosis >> Engine Performance >> System >> Engine Control System (Diagnostic Codes (P1604-U0101) & Circuit Tests)) >> SFI System >> DTC P2118: Throttle Actuator Control Motor Current Range / Performance >> Wiring Diagram
April 5, 2026: LEMON Manuals is launched! Read the announcement.

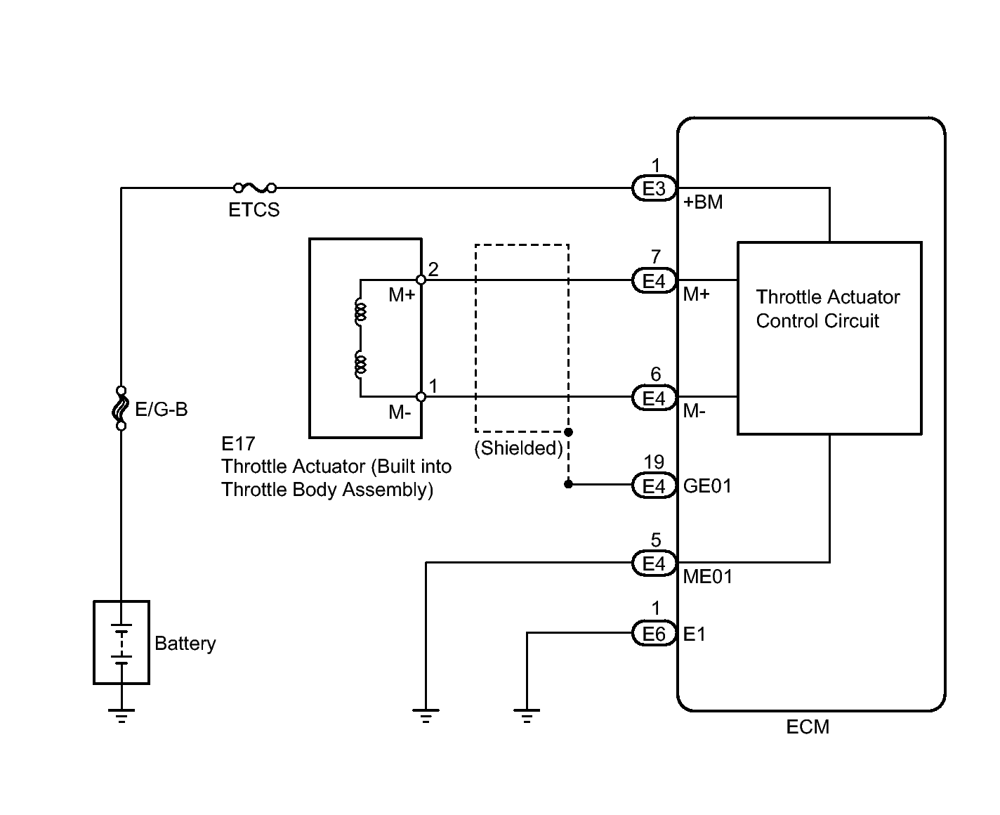
DTC P2118: Throttle Actuator Control Motor Current Range / Performance: Wiring Diagram

Fig 1: Electronic Throttle Control System Wiring Diagram
GTY269345Courtesy of © TOYOTA, LICENSE AGREEMENT TMS1002