LEMON Manuals: Even more car manuals for everyone: 1960-2025
Home >> Lexus >> 2012 >> LS 460 AWD >> Repair and Diagnosis >> Electrical >> Body Electrical >> OEM System Circuits >> Power Trunk Opener and Closer >> Notes
April 5, 2026: LEMON Manuals is launched! Read the announcement.

Power Trunk Opener and Closer: Notes

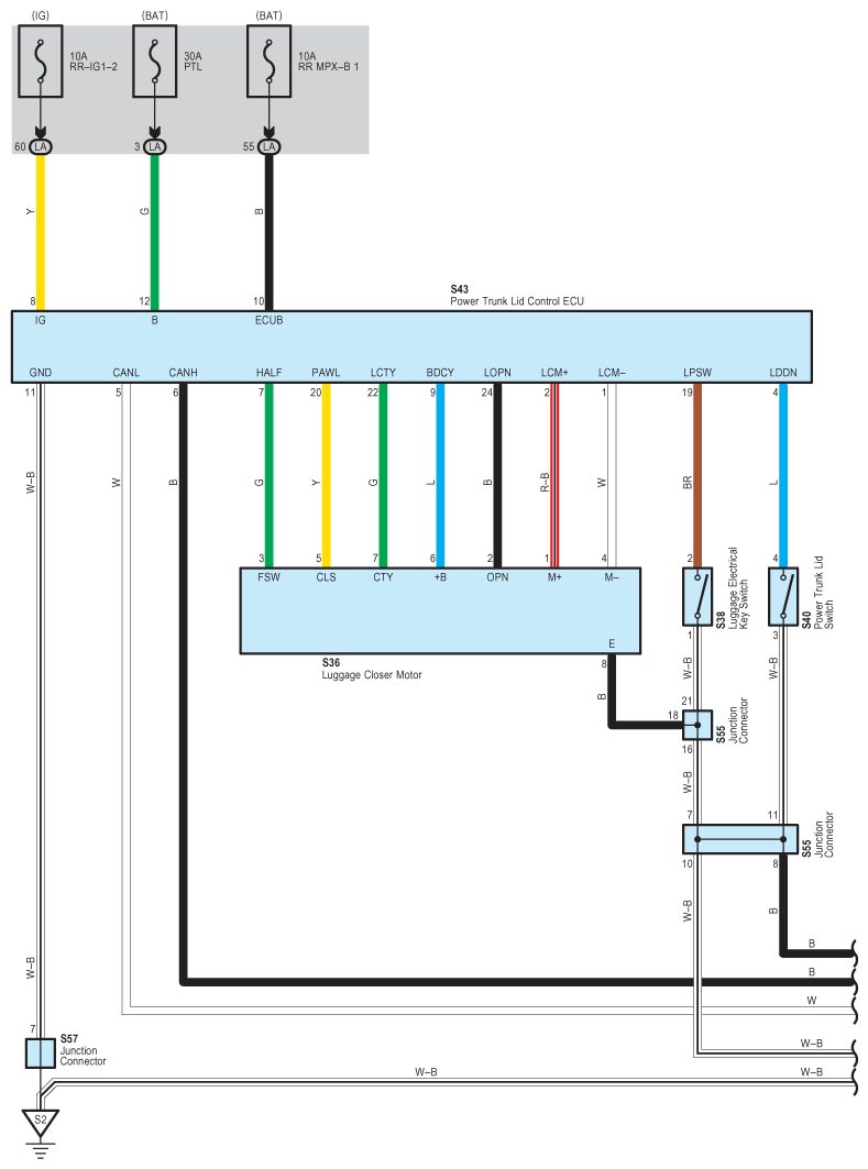
Fig 1: Power Trunk Opener And Closer - Wiring Diagram (1 Of 5)
G08940870Courtesy of © TOYOTA, LICENSE AGREEMENT TMS1002
Fig 2: Power Trunk Opener And Closer - Wiring Diagram (2 Of 5)
G08940871Courtesy of © TOYOTA, LICENSE AGREEMENT TMS1002
Fig 3: Power Trunk Opener And Closer - Wiring Diagram (3 Of 5)
G08940872Courtesy of © TOYOTA, LICENSE AGREEMENT TMS1002
Fig 4: Power Trunk Opener And Closer - Wiring Diagram (4 Of 5)
G08940873Courtesy of © TOYOTA, LICENSE AGREEMENT TMS1002
Fig 5: Power Trunk Opener And Closer - Wiring Diagram (5 Of 5)
G08940874Courtesy of © TOYOTA, LICENSE AGREEMENT TMS1002