LEMON Manuals: Even more car manuals for everyone: 1960-2025
Home >> Lexus >> 2012 >> LS 460 AWD >> Repair and Diagnosis >> Electrical >> Starter >> Smart Access System With Push-Button Start (Diagnostic Codes & Symptom Tests) >> Smart Access System With Push-Button Start >> DTC B2274: ACC Monitor Malfunction >> Wiring Diagram
April 5, 2026: LEMON Manuals is launched! Read the announcement.

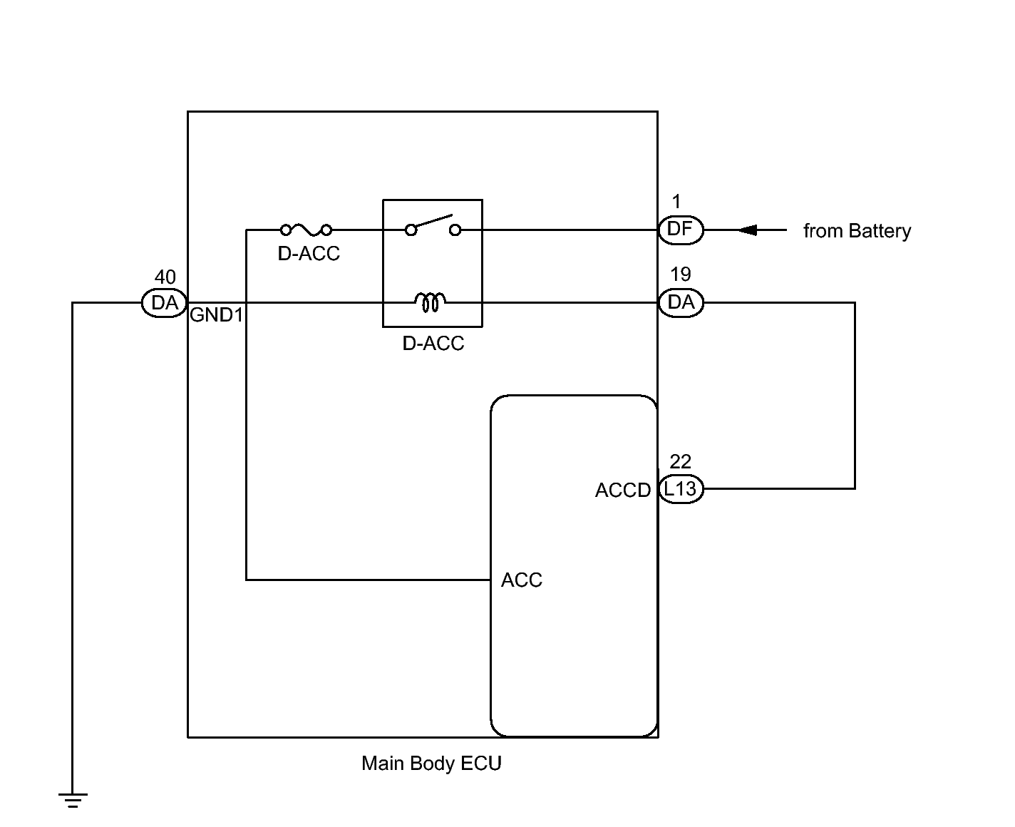
DTC B2274: ACC Monitor Malfunction: Wiring Diagram

Fig 1: ACC Monitor Malfunction - Wiring Diagram
GTY288177Courtesy of © TOYOTA, LICENSE AGREEMENT TMS1002