LEMON Manuals: Even more car manuals for everyone: 1960-2025
Home >> Lexus >> 2012 >> LS 460L RWD >> Repair and Diagnosis >> Electrical >> Body Electrical >> OEM System Circuits >> Advanced Parking Guidance System >> Notes
April 5, 2026: LEMON Manuals is launched! Read the announcement.

Advanced Parking Guidance System: Notes

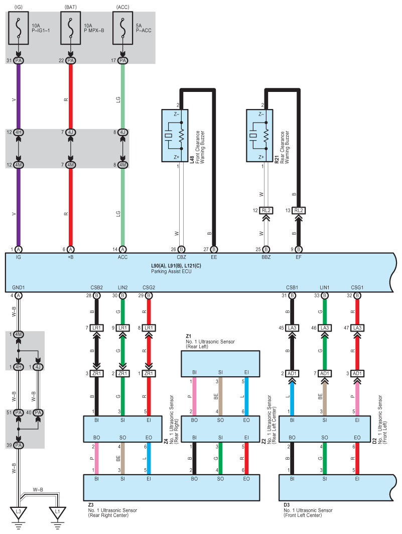
Fig 1: Advanced Parking Guidance System - Wiring Diagram (1 Of 10)
G08940956Courtesy of © TOYOTA, LICENSE AGREEMENT TMS1002
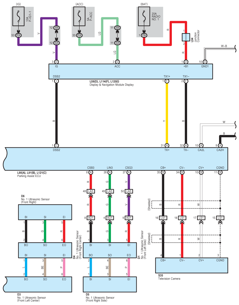
Fig 2: Advanced Parking Guidance System - Wiring Diagram (2 Of 10)
G08940957Courtesy of © TOYOTA, LICENSE AGREEMENT TMS1002
Fig 3: Advanced Parking Guidance System - Wiring Diagram (3 Of 10)
G08940958Courtesy of © TOYOTA, LICENSE AGREEMENT TMS1002
Fig 4: Advanced Parking Guidance System - Wiring Diagram (4 Of 10)
G08940959Courtesy of © TOYOTA, LICENSE AGREEMENT TMS1002
Fig 5: Advanced Parking Guidance System - Wiring Diagram (5 Of 10)
G08940960Courtesy of © TOYOTA, LICENSE AGREEMENT TMS1002
Fig 6: Advanced Parking Guidance System - Wiring Diagram (6 Of 10)
G08940961Courtesy of © TOYOTA, LICENSE AGREEMENT TMS1002
Fig 7: Advanced Parking Guidance System - Wiring Diagram (7 Of 10)
G08940962Courtesy of © TOYOTA, LICENSE AGREEMENT TMS1002
Fig 8: Advanced Parking Guidance System - Wiring Diagram (8 Of 10)
G08940963Courtesy of © TOYOTA, LICENSE AGREEMENT TMS1002
Fig 9: Advanced Parking Guidance System - Wiring Diagram (9 Of 10)
G08940964Courtesy of © TOYOTA, LICENSE AGREEMENT TMS1002
Fig 10: Advanced Parking Guidance System - Wiring Diagram (10 Of 10)
G08940965Courtesy of © TOYOTA, LICENSE AGREEMENT TMS1002