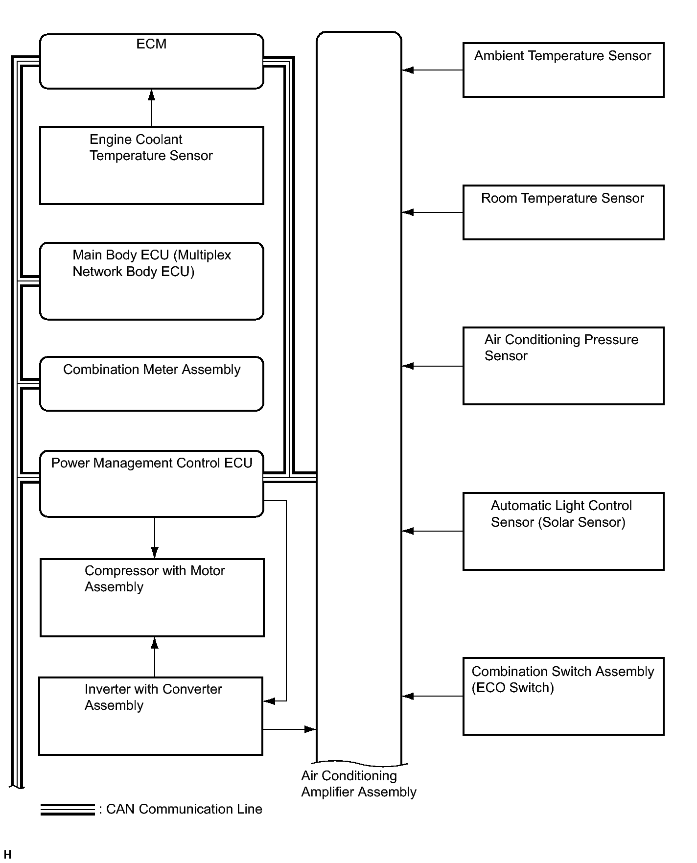
System Diagram
WARNING: This page is about a different car, the 2012 Lexus CT 200h. However, it is still accessible from the selected car via links, so may be relevant.
COMMUNICATION TABLE
| Sender | Receiver | Signal | Communication Line |
|---|---|---|---|
| Air conditioning amplifier assembly | Navigation computer sub-assembly*1 Display and navigation module display*2 |
A/C display request signal | CAN |
| A/C indicator signal | |||
| Wiper deicer indicator signal | |||
| DUAL/SYNC indicator signal | |||
| Front blower level indicator signal | |||
| Driver outlet indicator signal | |||
| Micro dust and pollen filter mode indicator signal | |||
| Driver temperature display signal | |||
| Front passenger temperature display signal | |||
| A/C screen select information | |||
| Sw design DUAL/SYNC select information | |||
| Temperature unit select information | |||
| Front blower step select information | |||
| Speech recognition level information | |||
| Destination select information | |||
| Deicer sw select information | |||
| Mirror heater sw select information | |||
| Micro dust and pollen filter mode sw select information | |||
| Control information status | |||
| A/C R/F collaborated with navi information | |||
| Ambient temperature display signal | |||
| Air conditioning amplifier assembly | Outer mirror control ECU | Mirror heater drive request signal | CAN |
| Air conditioning amplifier assembly | Main body ECU (multiplex network body ECU) | Ambient temperature display signal | CAN |
| A/C control state signal | |||
| Air conditioning amplifier assembly | Combination meter assembly | Ambient temperature display signal | CAN |
| Presence signal of exhaust heat withdrawal instrument | |||
| Main body ECU (multiplex network body ECU) | Air conditioning amplifier assembly | Auto dimmer signal | CAN |
| Destination symbol | |||
| Destination package 1 | |||
| Destination package 2 | |||
| Steering wheel | |||
| E/G starter condition | |||
| Defogger on request | |||
| A/C on request | |||
| Combination meter assembly | Air conditioning amplifier assembly | Vehicle speed signal (meter to other) | CAN |
| Electric power steering ECU | Air conditioning amplifier assembly | Loading control level | CAN |
| Navigation computer sub-assembly*1 Display and navigation module display*2 |
Air conditioning amplifier assembly | AVN1S04 valid information | CAN |
| Panel design information | |||
| Driver AUTO switch state | |||
| Front OFF switch state | |||
| A/C switch state | |||
| DEICER switch state | |||
| DUAL/SYNC switch state | |||
| Driver outlet switch state | |||
| Micro dust and pollen filter switch state | |||
| Blower front level 7 switch state | |||
| Blower front level 6 switch state | |||
| Blower front level 5 switch state | |||
| Blower front level 4 switch state | |||
| Blower front level 3 switch state | |||
| Blower front level 2 switch state | |||
| Blower front level 1 switch state | |||
| Driver seat speech recognition operation mode information | |||
| Driver seat speech recognition data addition subtraction information | |||
| Driver seat speech recognition temperature directions data | |||
| Front passenger seat speech recognition operation mode information | |||
| Front passenger seat speech recognition data addition subtraction information | |||
| Front passenger seat speech recognition temperature directions data | |||
| Center cluster module circuit (Air conditioning control assembly) | Air conditioning amplifier assembly | AUTO operation switch signal | LIN |
| OFF operation switch signal | |||
| A/C operation switch signal | |||
| Front defroster operation switch signal | |||
| Rear defogger operation switch signal | |||
| MODE operation switch signal | |||
| REC/FRS operation switch signal | |||
| Driver set temperature switch operation switch signal | |||
| Front passenger set temperature switch operation switch signal | |||
| Blower operation switch signal (up, down) | |||
| Air conditioning amplifier assembly | Center cluster module circuit (Air conditioning control assembly) | A/C indication signal | LIN |
| DUAL indication signal | |||
| Front panel indication signal | |||
| REC/FRS indication signal | |||
| Front defroster indication signal | |||
| Rear defogger indication signal | |||
| Blower level indication signal | |||
| Set temperature indication signal | |||
| Dimmer signal |
- *1: w/ Navigation System (for HDD)
- *2: w/ Navigation System (for DVD)