LEMON Manuals: Even more car manuals for everyone: 1960-2025
Home >> Lexus >> 2012 >> RX 350 FWD >> Repair and Diagnosis >> Electrical >> Body Electrical >> OEM System Circuits >> Seat Heater >> Notes
April 5, 2026: LEMON Manuals is launched! Read the announcement.

Seat Heater: Notes

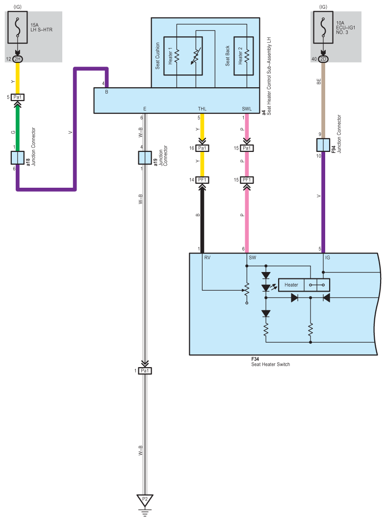
Fig 1: Seat Heater - Wiring Diagram (1 Of 3)
G08938402Courtesy of © TOYOTA, LICENSE AGREEMENT TMS1002
Fig 2: Seat Heater - Wiring Diagram (2 Of 3)
G08938403Courtesy of © TOYOTA, LICENSE AGREEMENT TMS1002
Fig 3: Seat Heater - Wiring Diagram (3 Of 3)
G08938404Courtesy of © TOYOTA, LICENSE AGREEMENT TMS1002