LEMON Manuals: Even more car manuals for everyone: 1960-2025
Home >> Lexus >> 2013 >> IS 250 Base, AWD >> Repair and Diagnosis >> Restraints >> Restraints Control Systems >> Seat Belt Warning System (W/ Occupant Classification System) (Diagnostics & Symptom Tests) >> Seat Belt Warning System (W/ Occupant Classification System) >> Symptom Tests >> Front Passenger Side Seat Belt Warning Light Malfunction >> Wiring Diagram
April 5, 2026: LEMON Manuals is launched! Read the announcement.

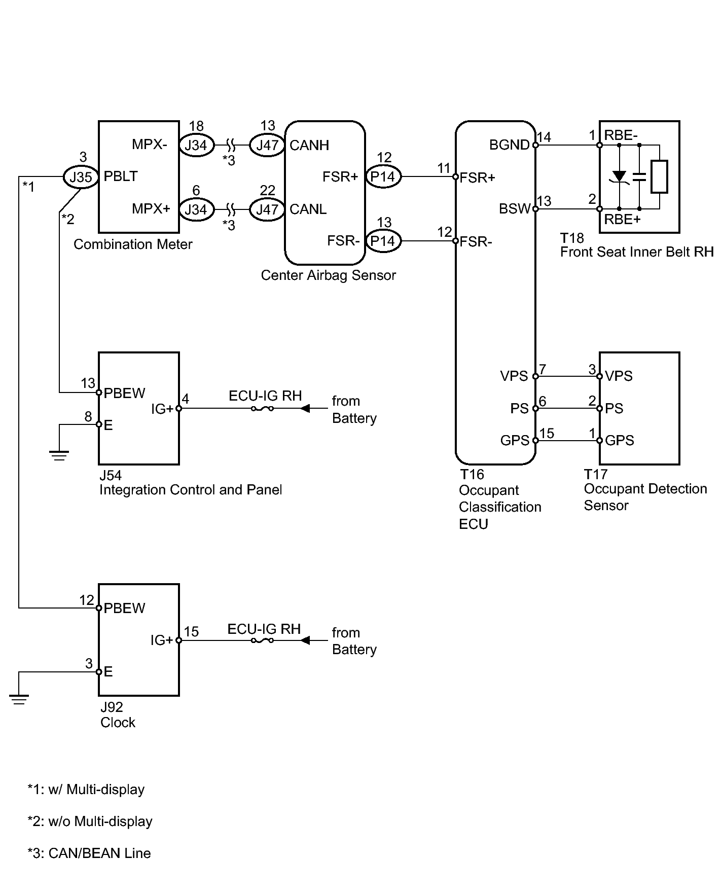
Front Passenger Side Seat Belt Warning Light Malfunction: Wiring Diagram

Fig 1: Front Passenger Side Seat Belt Warning Light Wiring Diagram
GTY393632Courtesy of © TOYOTA, LICENSE AGREEMENT TMS1002