LEMON Manuals: Even more car manuals for everyone: 1960-2025
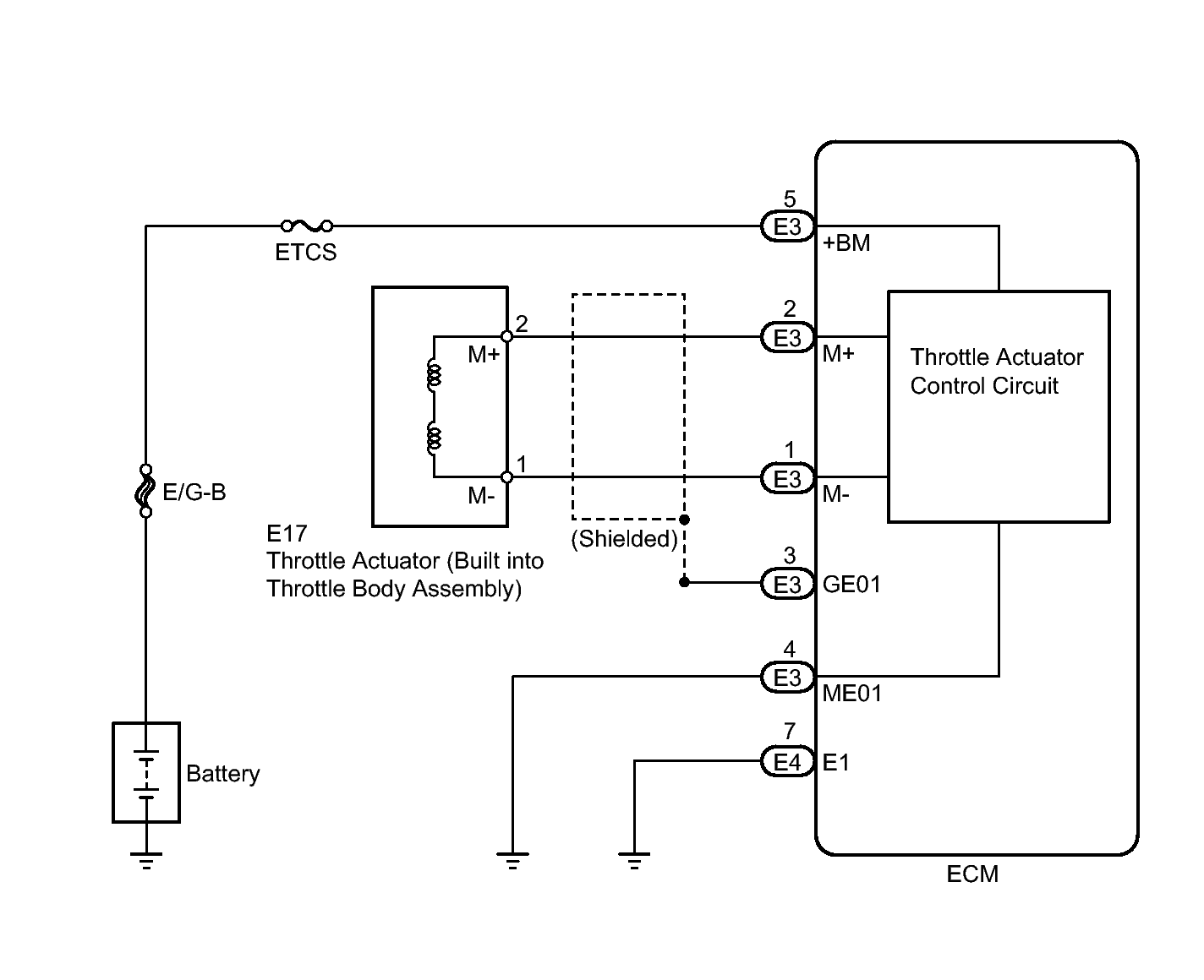
Home >> Lexus >> 2013 >> IS 250C Base >> Repair and Diagnosis >> Engine Performance >> System >> Engine Control System (Diagnostic Codes (P0657-U0101) & Circuit Tests) >> SFI System >> DTC P2118: Throttle Actuator Control Motor Current Range / Performance >> Wiring Diagram
April 5, 2026: LEMON Manuals is launched! Read the announcement.

DTC P2118: Throttle Actuator Control Motor Current Range / Performance: Wiring Diagram

Fig 1: Electronic Throttle Control System - Wiring Diagram
GTY274291Courtesy of © TOYOTA, LICENSE AGREEMENT TMS1002