LEMON Manuals: Even more car manuals for everyone: 1960-2025
Home >> Lexus >> 2013 >> IS F >> Repair and Diagnosis >> Electrical >> Body Electrical >> OEM System Circuits >> LEXUS ENFORM or Safety Connect >> Notes
April 5, 2026: LEMON Manuals is launched! Read the announcement.

LEXUS ENFORM or Safety Connect: Notes

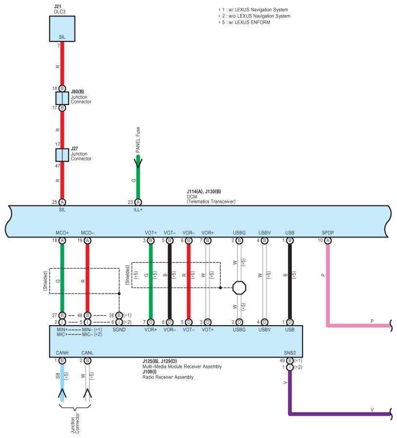
Fig 1: LEXUS Enform Or Safety Connect System Wiring Diagram (1 Of 4)
G09122371Courtesy of © TOYOTA, LICENSE AGREEMENT TMS1002
Fig 2: LEXUS Enform Or Safety Connect System Wiring Diagram (2 Of 4)
G09122372Courtesy of © TOYOTA, LICENSE AGREEMENT TMS1002
Fig 3: LEXUS Enform Or Safety Connect System Wiring Diagram (3 Of 4)
G09122373Courtesy of © TOYOTA, LICENSE AGREEMENT TMS1002
Fig 4: LEXUS Enform Or Safety Connect System Wiring Diagram (4 Of 4)
G09122374Courtesy of © TOYOTA, LICENSE AGREEMENT TMS1002