LEMON Manuals: Even more car manuals for everyone: 1960-2025
Home >> Lexus >> 2015 >> ES 350 >> Repair and Diagnosis >> Transmission >> Automatic Trans >> Automatic Transaxle System - Diagnostic Codes & Circuit Tests >> Automatic Transaxle System >> Circuit Tests >> ECU Power Source Circuit [08/2014 - ] >> Wiring Diagram
April 5, 2026: LEMON Manuals is launched! Read the announcement.

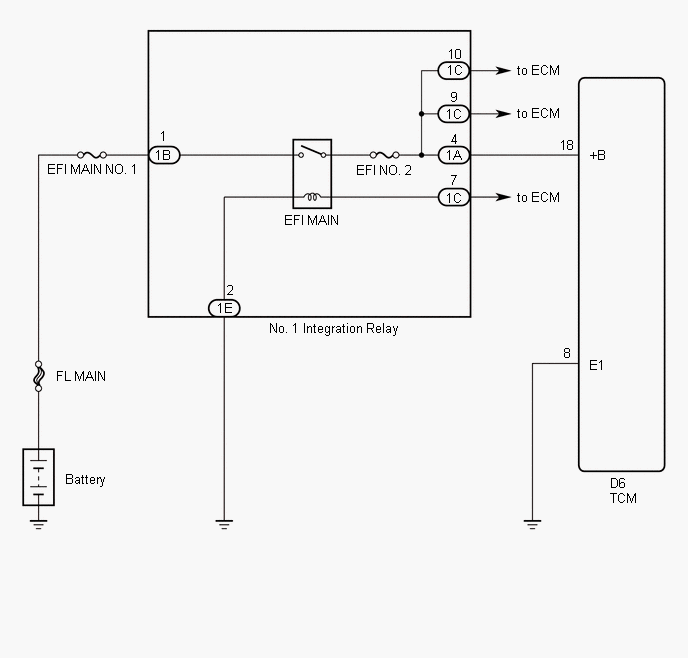
ECU Power Source Circuit [08/2014 - ]: Wiring Diagram

Fig 1: ECU Power Source Circuit Diagram
GTY398249Courtesy of © TOYOTA, LICENSE AGREEMENT TMS1002