LEMON Manuals: Even more car manuals for everyone: 1960-2025
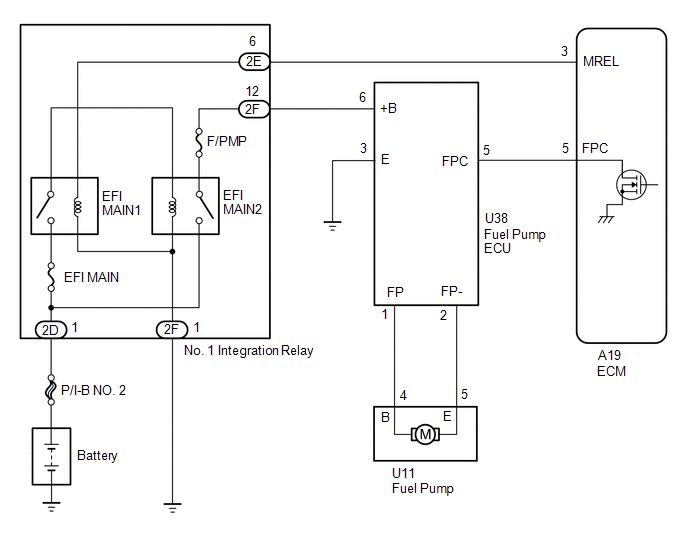
Home >> Lexus >> 2015 >> GS 350 Base, AWD >> Repair and Diagnosis >> Engine Performance >> System >> Engine Control System - Diagnostic Codes (4 Of 4) & Circuit Tests >> SFI System >> Circuit Tests >> Fuel Pump Control Circuit [09/2014 - 10/2015] >> Wiring Diagram
April 5, 2026: LEMON Manuals is launched! Read the announcement.

Fuel Pump Control Circuit [09/2014 - 10/2015]: Wiring Diagram

GTY670417Courtesy of © TOYOTA, LICENSE AGREEMENT TMS1002