LEMON Manuals: Even more car manuals for everyone: 1960-2025
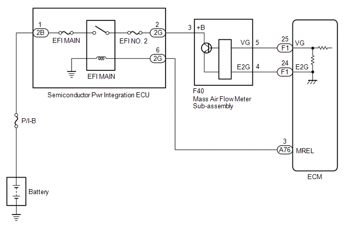
Home >> Lexus >> 2015 >> IS 250 Base, AWD >> Repair and Diagnosis >> Engine Performance >> System >> Engine Control System (4GR-FSE) - Diagnostic Codes (1 Of 5) >> SFI System >> DTC P0102: Mass or Volume Air Flow Circuit Low Input; DTC P0103: Mass or Volume Air Flow Circuit High Input [04/2013 - 06/2014] >> Wiring Diagram
April 5, 2026: LEMON Manuals is launched! Read the announcement.

DTC P0102: Mass or Volume Air Flow Circuit Low Input; DTC P0103: Mass or Volume Air Flow Circuit High Input [04/2013 - 06/2014]: Wiring Diagram

GTY499779Courtesy of © TOYOTA, LICENSE AGREEMENT TMS1002