LEMON Manuals: Even more car manuals for everyone: 1960-2025
Home >> Lexus >> 2017 >> CT 200h Base >> Repair and Diagnosis >> Engine Performance >> System >> Engine Control System (Diagnostic Codes (3 Of 3) & Circuit Tests) >> SFI System >> Circuit Tests >> Fuel Pump Control Circuit [08/2014 - ] >> Description
April 5, 2026: LEMON Manuals is launched! Read the announcement.

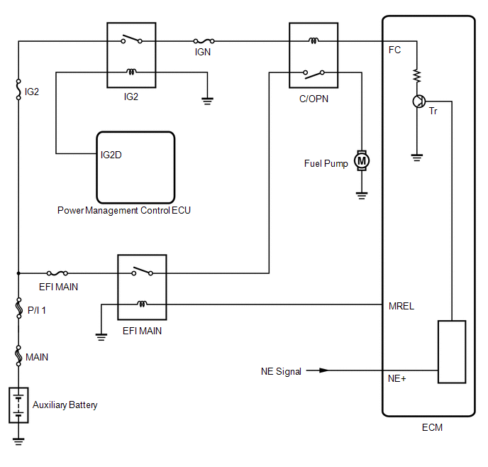
Fuel Pump Control Circuit [08/2014 - ]: Description

When the NE signal is input to the ECM, Tr is turned on, current flows to the coil of the circuit opening relay, the relay switches on, power is supplied to the fuel pump and the fuel pump operates.

While the NE signal is generated (engine running), the ECM keeps Tr on (circuit opening relay on) and the fuel pump also keeps operating.

Fig 1: NE Signal Wiring Diagram
GTY344034Courtesy of © TOYOTA, LICENSE AGREEMENT TMS1002