LEMON Manuals: Even more car manuals for everyone: 1960-2025
Home >> Lexus >> 2017 >> GS 350 Base, AWD >> Repair and Diagnosis >> Engine Performance >> System >> Engine Control System - Diagnostic Codes (7 Of 7) & Circuit Tests >> SFI System >> Circuit Tests >> Fuel Pump Control Circuit [10/2015 - ] >> Wiring Diagram
April 5, 2026: LEMON Manuals is launched! Read the announcement.

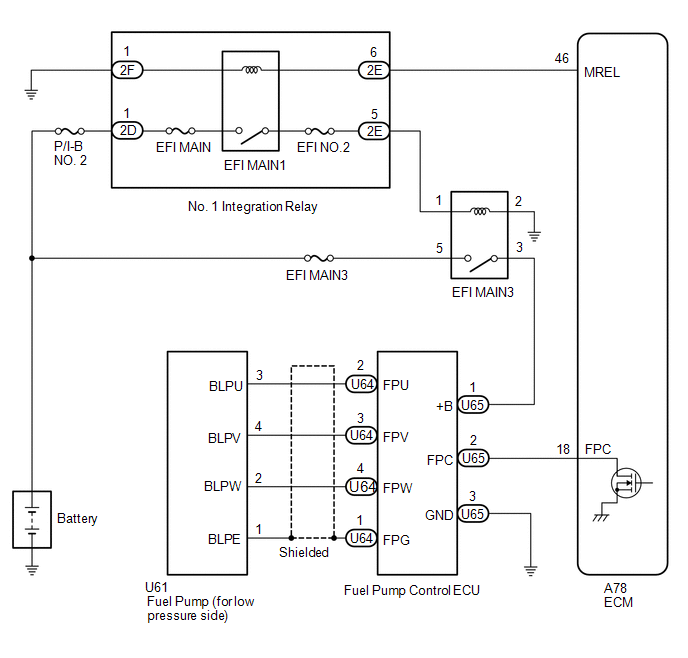
Fuel Pump Control Circuit [10/2015 - ]: Wiring Diagram

GTY627205Courtesy of © TOYOTA, LICENSE AGREEMENT TMS1002