LEMON Manuals: Even more car manuals for everyone: 1960-2025
Home >> Lexus >> 2017 >> GS 350 Base, AWD >> Repair and Diagnosis >> External Pages >> Different car >> Section 4 (Engine Control System - Diagnostics & Circuit Tests) >> SFI System >> ECM Power Source Circuit [10/2015 - ] >> Wiring Diagram
April 5, 2026: LEMON Manuals is launched! Read the announcement.

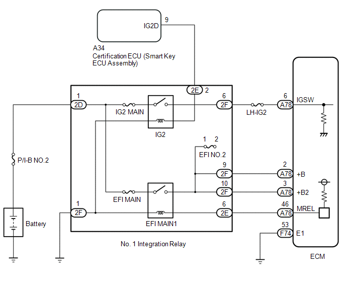
ECM Power Source Circuit [10/2015 - ]: Wiring Diagram

WARNING: This page is about a different car, the 2019 Lexus GS 300, 2018 Lexus GS 300, 2017 Lexus GS 200t, and 2016 Lexus GS 200t. However, it is still accessible from the selected car via links, so may be relevant.
GTY655732Courtesy of © TOYOTA, LICENSE AGREEMENT TMS1002