LEMON Manuals: Even more car manuals for everyone: 1960-2025
Home >> Lexus >> 2017 >> GX 460 Base >> Repair and Diagnosis >> Engine Performance >> Testing & Diagnosis >> Engine Control System (Circuit Tests) (2 Of 2) >> SFI System >> ECM Power Source Circuit [08/2019 - ] >> Wiring Diagram
April 5, 2026: LEMON Manuals is launched! Read the announcement.

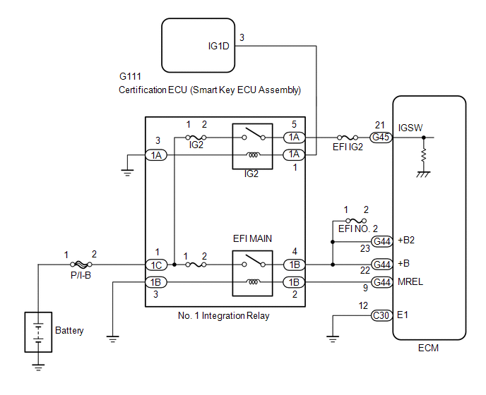
ECM Power Source Circuit [08/2019 - ]: Wiring Diagram

GTY947902Courtesy of © TOYOTA, LICENSE AGREEMENT TMS1002