LEMON Manuals: Even more car manuals for everyone: 1960-2025
Home >> Lexus >> 2017 >> IS 300 Base >> Repair and Diagnosis >> Restraints >> Restraints Control Systems >> Pre-Collision System - Diagnostic Codes (2 Of 2) & Circuit Tests >> Pre-Collision System >> DTC U1002: Lost Communication with Gateway Module [09/2018 - 09/2020] >> Wiring Diagram
April 5, 2026: LEMON Manuals is launched! Read the announcement.

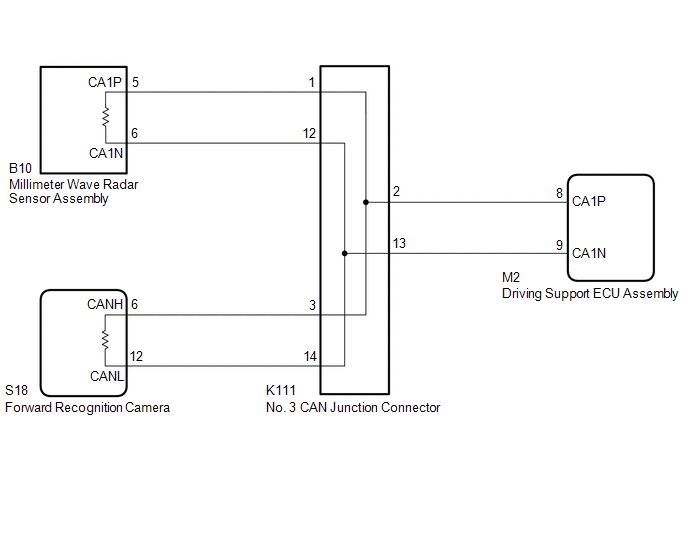
DTC U1002: Lost Communication with Gateway Module [09/2018 - 09/2020]: Wiring Diagram

GTY796862Courtesy of © TOYOTA, LICENSE AGREEMENT TMS1002