LEMON Manuals: Even more car manuals for everyone: 1960-2025
Home >> Lexus >> 2017 >> LS 460 Base, AWD >> Repair and Diagnosis >> Engine Performance >> Testing & Diagnosis >> Engine Control System - Diagnostic Codes (P0010-P0230) >> SFI System >> DTC P0102: Mass Air Flow Circuit Low; DTC P0103: Mass Air Flow Circuit High; DTC P010C: Mass or Volume Air Flow "A" Circuit Low Input; DTC P010D: Mass or Volume Air Flow "A" Circuit High Input [09/2015 - ] >> Wiring Diagram
April 5, 2026: LEMON Manuals is launched! Read the announcement.

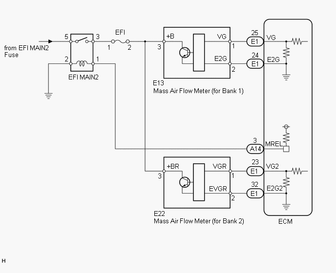
DTC P0102: Mass Air Flow Circuit Low; DTC P0103: Mass Air Flow Circuit High; DTC P010C: Mass or Volume Air Flow "A" Circuit Low Input; DTC P010D: Mass or Volume Air Flow "A" Circuit High Input [09/2015 - ]: Wiring Diagram

Fig 1: Mass Air Flow Sensors Circuit Diagram
GTY641590Courtesy of © TOYOTA, LICENSE AGREEMENT TMS1002