LEMON Manuals: Even more car manuals for everyone: 1960-2025
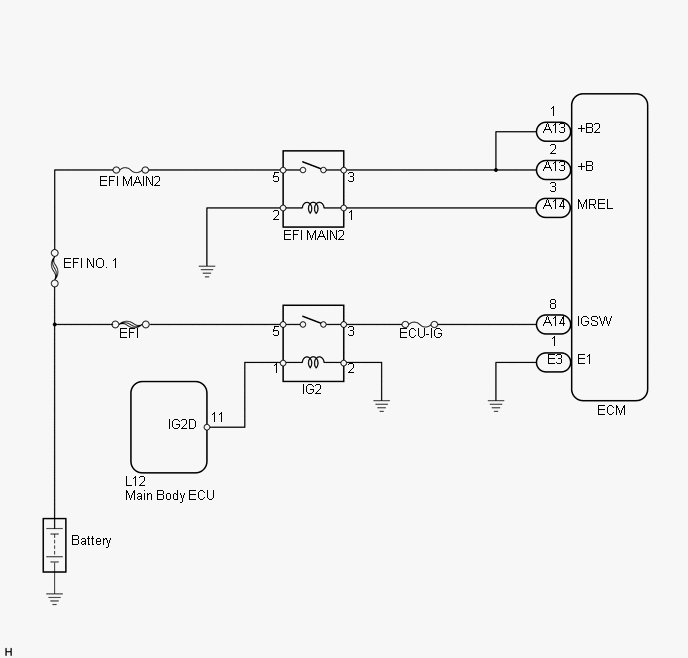
Home >> Lexus >> 2017 >> LS 460 Base, RWD >> Repair and Diagnosis >> Engine Performance >> System >> Engine Control System - Diagnostic Codes (P1340-P11ED) & Circuit Tests >> Circuit Tests >> ECM Power Source Circuit [09/2015 - ] >> Wiring Diagram
April 5, 2026: LEMON Manuals is launched! Read the announcement.

ECM Power Source Circuit [09/2015 - ]: Wiring Diagram

Fig 1: L12 Main Body ECU - Wiring Diagram
GTY281527Courtesy of © TOYOTA, LICENSE AGREEMENT TMS1002