LEMON Manuals: Even more car manuals for everyone: 1960-2025
Home >> Lexus >> 2017 >> RX 450h Base >> Repair and Diagnosis >> Engine Performance >> System >> Engine Control System (Diagnostic Codes) (8 Of 8) & Circuit Tests) >> SFI System >> Circuit Tests >> Fuel Pump Control Circuit [10/2015 - 03/2018] >> Wiring Diagram
April 5, 2026: LEMON Manuals is launched! Read the announcement.

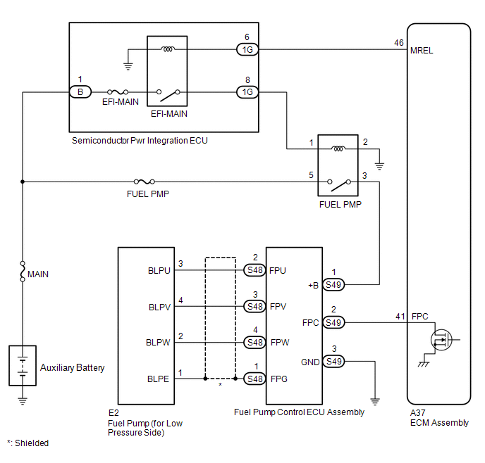
Fuel Pump Control Circuit [10/2015 - 03/2018]: Wiring Diagram

GTY662786Courtesy of © TOYOTA, LICENSE AGREEMENT TMS1002