LEMON Manuals: Even more car manuals for everyone: 1960-2025
Home >> Lexus >> 2018 >> RX 350 Base, FWD >> Repair and Diagnosis >> Engine Performance >> Testing & Diagnosis >> Engine Control System - Diagnostics - Circuit Tests >> SFI System >> Circuit Tests >> Fuel Pump Control Circuit [09/2015 - 12/2017] >> Wiring Diagram
April 5, 2026: LEMON Manuals is launched! Read the announcement.

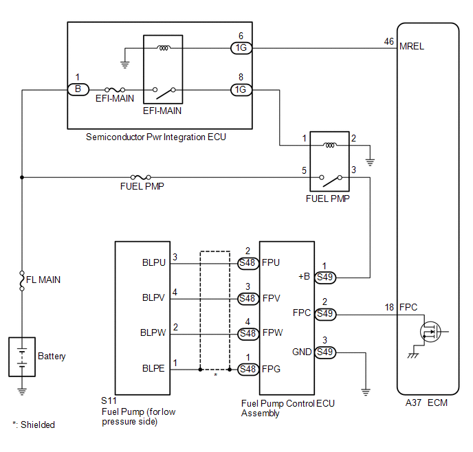
Fuel Pump Control Circuit [09/2015 - 12/2017]: Wiring Diagram

GTY637041Courtesy of © TOYOTA, LICENSE AGREEMENT TMS1002