LEMON Manuals: Even more car manuals for everyone: 1960-2025
Home >> Lexus >> 2019 >> IS 350 Base, AWD >> Repair and Diagnosis >> Engine Performance >> System >> Engine Control System (2GR-FKS) - Circuit Tests (1 Of 2) >> SFI System >> Fuel Pump Control Circuit [10/2017 - ] >> Wiring Diagram
April 5, 2026: LEMON Manuals is launched! Read the announcement.

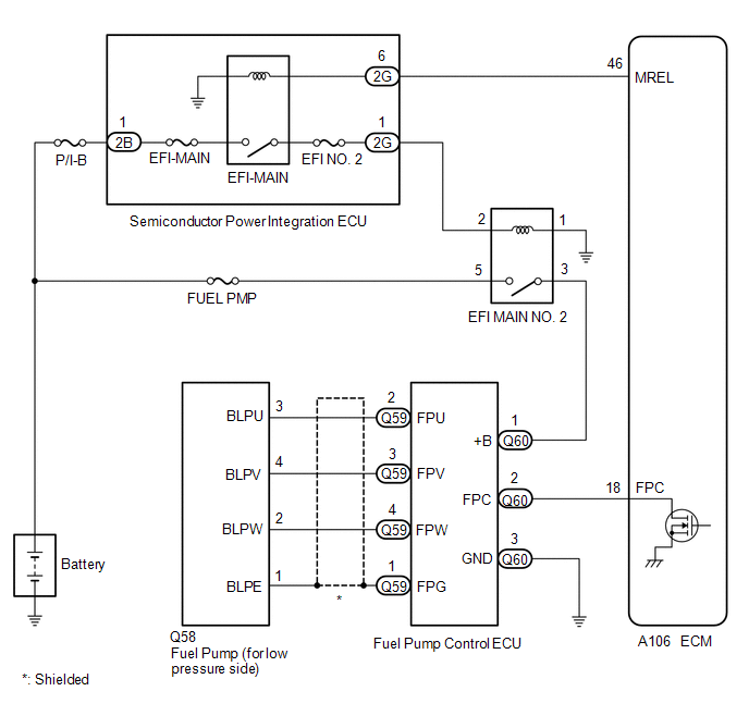
Fuel Pump Control Circuit [10/2017 - ]: Wiring Diagram

GTY782039Courtesy of © TOYOTA, LICENSE AGREEMENT TMS1002