LEMON Manuals: Even more car manuals for everyone: 1960-2025
Home >> Lexus >> 2019 >> LS 500 Base, AWD >> Repair and Diagnosis >> Electrical >> Charging Systems >> Sub Battery System - Diagnostic Codes & Circuit Tests >> Sub Battery System >> DTC B22D7: Sub Battery Module Protection Relay Drive Circuit Malfunction [12/2017 - 10/2023] >> Wiring Diagram
April 5, 2026: LEMON Manuals is launched! Read the announcement.

DTC B22D7: Sub Battery Module Protection Relay Drive Circuit Malfunction [12/2017 - 10/2023]: Wiring Diagram

GTY809793Courtesy of © TOYOTA, LICENSE AGREEMENT TMS1002
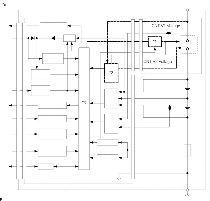
*a Sub-battery Module Assembly - -
*1 Protection relay drive circuit *2 Voltage detection circuit
*3 CPU - -