LEMON Manuals: Even more car manuals for everyone: 1960-2025
Home >> Lexus >> 2019 >> LS 500 Base, AWD >> Repair and Diagnosis >> Electrical >> Charging Systems >> Sub Battery System - Diagnostic Codes & Circuit Tests >> Sub Battery System >> DTC B22DA: Sub Battery Module Protection Relay Stuck Close [12/2017 - 10/2023] >> Wiring Diagram
April 5, 2026: LEMON Manuals is launched! Read the announcement.

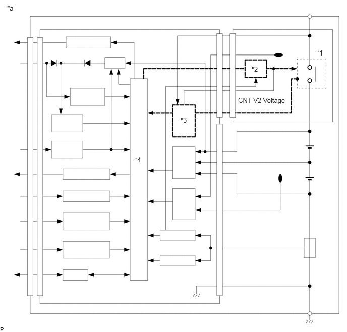
DTC B22DA: Sub Battery Module Protection Relay Stuck Close [12/2017 - 10/2023]: Wiring Diagram

GTY778549Courtesy of © TOYOTA, LICENSE AGREEMENT TMS1002
*a Sub-battery Module Assembly - -
*1 Protection relay *2 Protection relay drive circuit
*3 Voltage detection circuit *4 CPU