LEMON Manuals: Even more car manuals for everyone: 1960-2025
Home >> Lexus >> 2019 >> LS 500 Base, AWD >> Repair and Diagnosis >> Electrical >> Charging Systems >> Sub Battery System - Diagnostic Codes & Circuit Tests >> Sub Battery System >> DTC B22DC: Sub Battery Module Protection Relay High Temperature Malfunction [12/2017 - 10/2023] >> Wiring Diagram
April 5, 2026: LEMON Manuals is launched! Read the announcement.

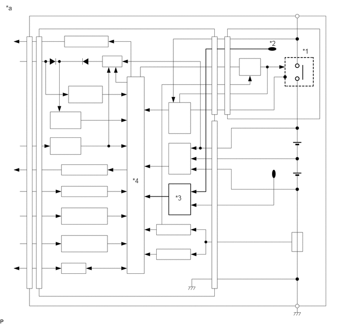
DTC B22DC: Sub Battery Module Protection Relay High Temperature Malfunction [12/2017 - 10/2023]: Wiring Diagram

GTY805163Courtesy of © TOYOTA, LICENSE AGREEMENT TMS1002
*a Sub-battery Module Assembly - -
*1 Protection relay *2 Protection relay temperature sensor
*3 Temperature detection circuit *4 CPU