LEMON Manuals: Even more car manuals for everyone: 1960-2025
Home >> Lexus >> 2019 >> RC 350 Base, AWD >> Repair and Diagnosis >> Engine Performance >> System >> Engine Control System (2GR-FKS) - Circuit Tests (2 Of 3) >> SFI System >> ECM Power Source Circuit [11/2017 - ] >> Wiring Diagram
April 5, 2026: LEMON Manuals is launched! Read the announcement.

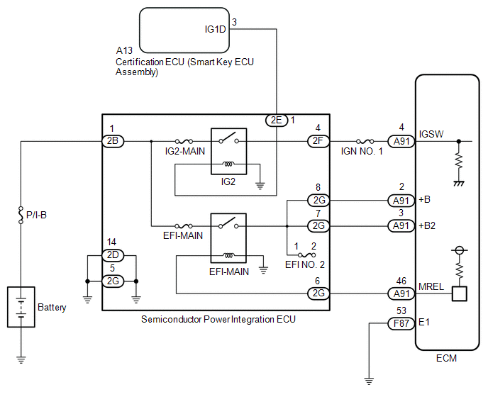
ECM Power Source Circuit [11/2017 - ]: Wiring Diagram

GTY784509Courtesy of © TOYOTA, LICENSE AGREEMENT TMS1002