LEMON Manuals: Even more car manuals for everyone: 1960-2025
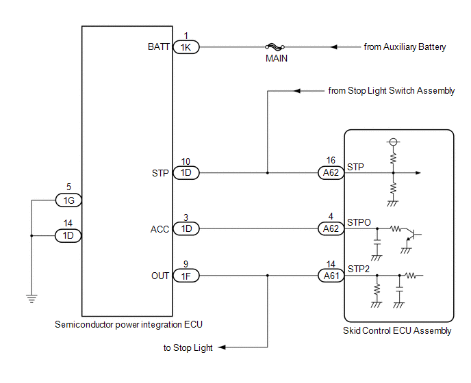
Home >> Lexus >> 2019 >> RX 450h Base >> Repair and Diagnosis >> Restraints >> Restraints Control Systems >> Pre-Collision System (Diagnostic Codes & Circuit Tests) >> Pre-Collision System >> DTC C1A4B: Stop Light Relay Circuit [08/2018 - 08/2019] >> Wiring Diagram
April 5, 2026: LEMON Manuals is launched! Read the announcement.

DTC C1A4B: Stop Light Relay Circuit [08/2018 - 08/2019]: Wiring Diagram

GTY674345Courtesy of © TOYOTA, LICENSE AGREEMENT TMS1002