LEMON Manuals: Even more car manuals for everyone: 1960-2025
Home >> Lexus >> 2019 >> UX 200 Base >> Repair and Diagnosis >> Accessories & Equipment >> Drivers Assistance Systems - ADAS >> Lane Control System (Diagnostics - Introduction) >> Lane Control System >> System Diagram [10/2018 - 07/2022] >> System Diagram [10/2018 - 07/2022]
April 5, 2026: LEMON Manuals is launched! Read the announcement.

System Diagram [10/2018 - 07/2022]

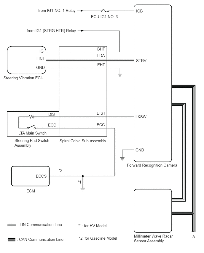
Fig 1: Lane Control System Diagram (1 Of 2)
GTY791763Courtesy of © TOYOTA, LICENSE AGREEMENT TMS1002
Fig 2: Lane Control System Diagram (2 Of 2)
GTY791045Courtesy of © TOYOTA, LICENSE AGREEMENT TMS1002