LEMON Manuals: Even more car manuals for everyone: 1960-2025
Home >> Lexus >> 2020 >> LS 500 Base, AWD >> Repair and Diagnosis >> Accessories & Equipment >> Communication Devices >> Lin Communication System - Diagnostics - Introduction >> Lin Communication System >> System Diagram [12/2017 - 10/2022] >> System Diagram [12/2017 - 10/2022]
April 5, 2026: LEMON Manuals is launched! Read the announcement.

System Diagram [12/2017 - 10/2022]

  1. DOOR BUS LINES 
    Fig 1: Lin Communication System Diagram (1 Of 5)
    GTY1129611Courtesy of © TOYOTA, LICENSE AGREEMENT TMS1002
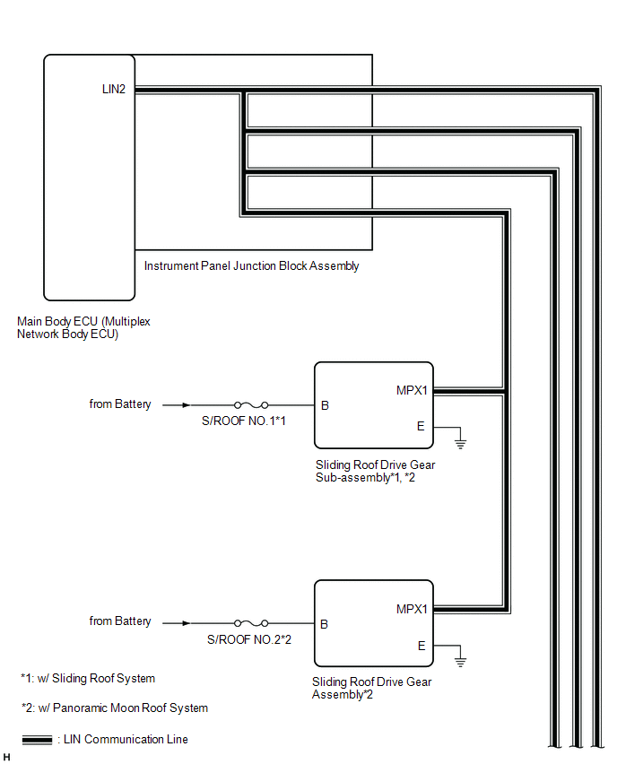
    Fig 2: Lin Communication System Diagram (2 Of 5)
    GTY808765Courtesy of © TOYOTA, LICENSE AGREEMENT TMS1002
    Fig 3: Lin Communication System Diagram (3 Of 5)
    GTY810834Courtesy of © TOYOTA, LICENSE AGREEMENT TMS1002
    Fig 4: Lin Communication System Diagram (4 Of 5)
    GTY802792Courtesy of © TOYOTA, LICENSE AGREEMENT TMS1002
  2. CERTIFICATION BUS LINES 
    Fig 5: Lin Communication System Diagram (5 Of 5)
    GTY1130198Courtesy of © TOYOTA, LICENSE AGREEMENT TMS1002