LEMON Manuals: Even more car manuals for everyone: 1960-2025
Home >> Lexus >> 2020 >> RC 350 Base, AWD >> Repair and Diagnosis >> Steering >> Manual Steering >> Power Steering System - Diagnostics - Introduction >> Power Steering System >> System Diagram [10/2018 - 09/2020] >> System Diagram [10/2018 - 09/2020]
April 5, 2026: LEMON Manuals is launched! Read the announcement.

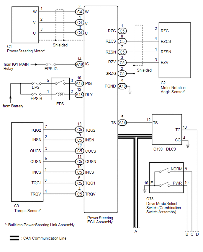
System Diagram [10/2018 - 09/2020]

GTY831633Courtesy of © TOYOTA, LICENSE AGREEMENT TMS1002
GTY793296Courtesy of © TOYOTA, LICENSE AGREEMENT TMS1002