LEMON Manuals: Even more car manuals for everyone: 1960-2025
Home >> Lexus >> 2021 >> LS 500h RWD >> Repair and Diagnosis >> External Pages >> Different car >> Section 118 (Spatial Information Service System - Diagnostics - Introduction) >> Spatial Information Service System >> System Diagram [11/2021 - 10/2022] >> System Diagram [11/2021 - 10/2022]
April 5, 2026: LEMON Manuals is launched! Read the announcement.

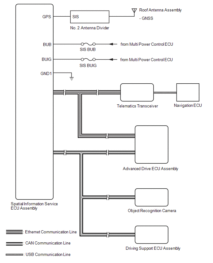
System Diagram [11/2021 - 10/2022]

WARNING: This page is about a different car, the 2024 Lexus LS 500h, 2023 Lexus LS 500h, and 2022 Lexus LS 500h. However, it is still accessible from the selected car via links, so may be relevant.
Fig 1: Spatial Information Service System Diagram [11/2021 - 10/2022]
GTY1087552Courtesy of © TOYOTA, LICENSE AGREEMENT TMS1002