LEMON Manuals: Even more car manuals for everyone: 1960-2025
Home >> Lexus >> 2021 >> LX 570 >> Repair and Diagnosis >> Accessories & Equipment >> Infotainment >> Navigation System (Diagnostics - Introduction) >> Navigation System >> Operation Check [09/2015 - 08/2020] >> Operation Check [09/2015 - 08/2020]
April 5, 2026: LEMON Manuals is launched! Read the announcement.

Operation Check [09/2015 - 08/2020]

  1. CHECK NAVIGATION SYSTEM NORMAL CONDITION 
    1. If the cause of a symptom is any of the following, the corresponding symptom is normal; it is not a malfunction.
      Symptom Answer
      A longer route than expected is chosen. Depending on the road conditions, the multi-media module receiver assembly may determine that a longer route is quicker.
      Even when distance priority is high, the shortest route is not shown. Some routes may not be advised due to safety concerns.
      When the vehicle is put into motion immediately after the engine starts, the navigation system deviates from the correct position. If the vehicle starts before the navigation system activates, the system may not react.
      When driving on certain types of roads, especially new roads, the vehicle position deviates from the correct position. When the vehicle is driving on new roads not available on the SD card, the system attempts to match it to another nearby road, causing the position mark to deviate.
    2. The following symptoms are not malfunctions, but are caused by errors inherent in the GPS, gyro sensor, speed sensor or multi-media module receiver assembly.
      Fig 1: Symptoms - Current Position Mark May Be Displayed On Nearby Parallel Road
      GTY108749Courtesy of © TOYOTA, LICENSE AGREEMENT TMS1002
      1. The current position mark may be displayed on a nearby parallel road.
      2. Immediately after a fork in the road, the current vehicle position mark may be displayed on the wrong road.
        Fig 2: Symptom - Immediately After Fork In Road, Current Vehicle Position Mark May Be Displayed On Wrong Road
        GTY100315Courtesy of © TOYOTA, LICENSE AGREEMENT TMS1002
      3. When the vehicle turns right or left at an intersection, the current vehicle position mark may be displayed on a nearby parallel road.
        Fig 3: Symptom - When Vehicle Turns Right Or Left At An Intersection, Current Vehicle Position Mark May Be Displayed On Nearby Parallel Road
        GTY108750Courtesy of © TOYOTA, LICENSE AGREEMENT TMS1002
      4. When the vehicle is carried, such as on a ferry, and the vehicle itself is not driving, the current vehicle position mark may be displayed in the position where the vehicle was until a measurement can be performed by the GPS.
        Fig 4: Symptoms - When Vehicle Is Carried, Such As On Ferry, And Vehicle Itself Is Not Running
        GTY108751Courtesy of © TOYOTA, LICENSE AGREEMENT TMS1002
      5. When the vehicle travels on a steep hill, the current vehicle position mark may deviate from the correct position.
        Fig 5: Symptom - When Vehicle Runs On Steep Hill, Current Vehicle Position Mark May Deviate From Correct Position
        GTY100324Courtesy of © TOYOTA, LICENSE AGREEMENT TMS1002
      6. When the vehicle makes a continuous turn (e.g. 360, 720, 1080 degrees), the current vehicle position mark may deviate from the correct position.
        Fig 6: Symptom - When Vehicle Makes Continuous Turn Of 360Degrees, 720Degrees, 1080Degrees, Etc., Current Vehicle Position Mark May Deviate From Correct Position
        GTY108752Courtesy of © TOYOTA, LICENSE AGREEMENT TMS1002
      7. When the vehicle moves erratically, such as constant lane changes, the current vehicle position mark may deviate from the correct position.
        Fig 7: Symptom - Moves Erratically, Current Vehicle Position Mark May Deviate From Correct Position
        GTY100321Courtesy of © TOYOTA, LICENSE AGREEMENT TMS1002
      8. When the engine switch is turned on (ACC or ON) and the vehicle is turned on a turntable before parking, the current vehicle position mark may not indicate the correct direction. The same will occur when the vehicle comes out of the parking garage.
        Fig 8: Symptom - When the engine switch is turned on (ACC or IG) and the vehicle is turned on a turntable before parking, the current vehicle position mark may not indicate the correct direction.
        GTY107958Courtesy of © TOYOTA, LICENSE AGREEMENT TMS1002
      9. When the vehicle travels on a snowy road or a mountain path with tire chains installed or using a spare tire, the current vehicle position mark may deviate from the correct position.
        Fig 9: Symptoms - When Vehicle Travels On Snowy Road Or Mountain Path, Current Vehicle Position Mark May Deviate From Correct Position
        GTY108753Courtesy of © TOYOTA, LICENSE AGREEMENT TMS1002
      10. When the tires are changed, the current vehicle position mark may deviate from the correct position.
        Fig 10: Symptoms - When Tire Is Changed
        GTY108754Courtesy of © TOYOTA, LICENSE AGREEMENT TMS1002

        HINT: 

        • A change in tire diameter may cause a speed sensor error.
        • Performing "tire change" in calibration mode will allow the system to correct the current vehicle position faster.
  2. REMOTE TOUCH SELF CHECK 
    NOTE:
    • Before performing the remote touch self check, check that there is no foreign matter that may interfere with remote touch switch knob operation and that the knob is not stuck.
    • To avoid interruption of remote touch switch knob operation, do not touch the knob unless instructed.

    HINT: 

    The following checks can be done via the self check:

    • DTC check for the remote touch
    • Switch illumination check
    • Remote touch switch knob position recognition check
    • Switch operation check
    • Remote touch switch knob feedback force check
    1. Activate Self Check Mode
      Fig 11: Down Seesaw Switch
      GTY646873Courtesy of © TOYOTA, LICENSE AGREEMENT TMS1002
      1. Turn the light control switch to the off position.
      2. Turn the engine switch on (ACC) with the switch knob and down seesaw switch pressed to activate self check mode.
        TEXT IN ILLUSTRATION

        * a Down Seesaw Switch
        * b Switch Knob
    2. Switch Illumination Check and DTC Check
      Fig 12: Switch Illumination
      GTY626781Courtesy of © TOYOTA, LICENSE AGREEMENT TMS1002
      1. Check that the remote touch switch knob automatically moves to the center of the movable area and the switch illumination blinks.

        HINT: 

        • When DTCs are stored as present DTCs during the self check, the switch illumination blinks at 0.5- second intervals. The illumination will continue to blink until the self check is completed.
        • The switch illumination stops blinking only when the factor that caused the remote touch switch knob malfunction disappears, allowing the knob to automatically move to the center of the movable area.
        TEXT IN ILLUSTRATION

        * a Switch Illumination
        * b Switch Knob
    3. Remote Touch Switch Knob Position Recognition Check
      Fig 13: Remote Touch Switch Knob Axes
      GTY616446Courtesy of © TOYOTA, LICENSE AGREEMENT TMS1002
      1. Move the remote touch switch knob up, down, right and left to check that the brightness of the switch illumination changes.

        HINT: 

        • If the brightness changes according to remote touch switch knob operation, the knob position is being recognized normally.
        • The brightness of the switch illumination changes between 0 and 100% according to the coordinates of the remote touch switch knob.
        • The coordinates of the remote touch switch knob change between 0 and 255 for both the lateral and longitudinal axes.
        • When the coordinates of both the lateral and longitudinal axes of the remote touch switch knob are 0, the brightness of the switch illumination becomes 0% (the switch lights will be off), and when the coordinates of both axes of the knob are 255, the brightness of the switch illumination becomes 100% (the switch lights will be on at full brightness).
        TEXT IN ILLUSTRATION

        * a Switch Knob
        * b Longitudinal Axis
        * c Lateral Axis
    4. Switch Operation Check
      1. With the remote touch switch knob in the lower left position, check that pressing each switch on the remote touch turns on the switch illumination at 100% brightness.

        HINT: 

        If the switch illumination turn on at 100% brightness when a switch is pressed, the switch being pressed is operating normally.

    5. Remote Touch Switch Knob Feedback Force Check
      Fig 14: Remote Touch Switch Knob Feedback Force
      GTY638108Courtesy of © TOYOTA, LICENSE AGREEMENT TMS1002
      1. Move the remote touch switch knob up, down, right and left to check that feedback force is generated.

        HINT: 

        The motors built into the remote touch generate feedback force according to the direction in which the remote touch switch knob is moved.

        TEXT IN ILLUSTRATION

        * a Switch Knob
        * b Movement Direction
        * c Feedback Force
      2. Move the pointer on the screen by operating the remote touch switch knob and check that the feedback force of the knob changes according to the screen being displayed and the pointer position.
        Fig 15: Default Feedback Force Image
        GTY645982Courtesy of © TOYOTA, LICENSE AGREEMENT TMS1002

        HINT: 

        • Refer to Remote Touch Outline in System Description for further information on the remote touch switch knob feedback force generated according to the screen being displayed and the pointer position. Refer to SYSTEM DESCRIPTION [09/2015 - ] .
        • When the feedback force of the remote touch switch knob changes according to the screen being displayed and the pointer position, the remote touch is receiving feedback force request signals from the multi-media module receiver assembly.
        • When the remote touch cannot receive feedback force request signals from the multi-media module receiver assembly, the remote touch generates feedback force according to the default feedback force image recorded in the remote touch (remote operation board).
        TEXT IN ILLUSTRATION

        * a Default Feedback Force Image
        * b Frame Area
        * c Icon Area
  3. CHECK SD CARD 

    HINT: 

    • Check the SD card installed into the multi-media module receiver assembly.
    • Illustrations may differ from the actual vehicle screen depending on the device settings and options. Therefore, some detailed areas may not be shown exactly the same as on the actual vehicle screen.
    1. Enter diagnostic mode. Refer to DTC CHECK / CLEAR [09/2015 - 08/2020] .
    2. Select "Failure Diagnosis" from the "Service Menu" screen.
      Fig 16: Selecting "Failure Diagnosis" From "Service Menu" Screen
      GTY433741Courtesy of © TOYOTA, LICENSE AGREEMENT TMS1002
    3. Select "SD Check" from the "Failure Diagnosis" screen.
      Fig 17: Selecting "SD Check" From "Failure Diagnosis" Screen
      GTY451851Courtesy of © TOYOTA, LICENSE AGREEMENT TMS1002
    4. SD Check
      Fig 18: SD Check Result
      GTY664901Courtesy of © TOYOTA, LICENSE AGREEMENT TMS1002
      1. Select "SD Check" to start the SD card check.
      2. Check that the result is displayed when the SD check is completed.
        SCREEN DESCRIPTION

        Display (Result) Description
        Checking Check is in progress
        OK SD card is normal
        NG SD card is malfunctioning
        TEXT IN ILLUSTRATION

        * a Result

        HINT: 

        • After selecting "SD Check", it may take a while until the result is displayed.
        • If the cabin temperature is -20°C (-4°F) or lower, or 65°C (149°F) or higher, the SD card may not operate normally, and "NG" may be shown on the display. Make sure to perform the inspection with the cabin at an appropriate temperature.
        • If "NG" is displayed even when the cabin temperature is appropriate, replace the SD card with a new one.
  4. CHECK PANEL & STEERING SWITCH 

    HINT: 

    • The multi-media module receiver assembly panel switches and steering switches are checked in the following procedure.
    • Illustrations may differ from the actual vehicle screen depending on the device settings and options. Therefore, some detailed areas may not be shown exactly the same as on the actual vehicle screen.
    1. Enter diagnostic mode. Refer to DTC CHECK / CLEAR [09/2015 - 08/2020] .
    2. Select "Function Check/Setting" from the "Service Menu" screen.
      Fig 19: Screen Display - "Function Check/Setting"
      GTY433792Courtesy of © TOYOTA, LICENSE AGREEMENT TMS1002
    3. Select "Panel & Steering Switch" from the "Function Check/Setting I" screen.
      Fig 20: Screen Display - Selecting Panel & Steering Switch
      GTY495837Courtesy of © TOYOTA, LICENSE AGREEMENT TMS1002
    4. Panel & Steering Switch Check Mode
      Fig 21: Panel & Steering Switch Check Mode
      GTY658904Courtesy of © TOYOTA, LICENSE AGREEMENT TMS1002
      SCREEN DESCRIPTION

      Display Content
      * a Switch condition "Pushed" is displayed when any switch is pushed
      * b Number of switches pushed
      • Number of switches pushed at once is displayed
      • If more than 3 switches are pushed at once, "More than 3" is displayed
      • If 4 or more switches are pushed at once, "More than 3" is displayed
      * c: Rotary switch direction Direction of rotary switch is displayed
      1. Operate each switch and check that the switch conditions are correctly displayed.
        NOTE:

        When the "HOME" switch of the remote touch switch is pressed and held for 3 seconds or more, diagnosis mode will be canceled.

  5. CHECK REMOTE TOUCH SWITCH 

    HINT: 

    • The remote touch switch knob is checked in the following procedure.
    • Illustrations may differ from the actual vehicle screen depending on the device settings and options. Therefore, some detailed areas may not be shown exactly the same as on the actual vehicle screen.
    1. Enter diagnostic mode. Refer to DTC CHECK / CLEAR [09/2015 - 08/2020] .
    2. Select "Function Check/Setting" from the "Service Menu" screen.
      Fig 22: Screen Display - "Function Check/Setting"
      GTY433792Courtesy of © TOYOTA, LICENSE AGREEMENT TMS1002
    3. Select "Remote Touch Switch" from the "Function Check/Setting I" screen.
      Fig 23: Screen Display - Selecting Remote Touch Switch
      GTY515722Courtesy of © TOYOTA, LICENSE AGREEMENT TMS1002
    4. While "Remote Touch Switch Check" is displayed, move the pointer to any blank area of the screen using the remote touch switch knob, and press the switch knob.
      Fig 24: Coordinates Of The Pointer
      GTY626919Courtesy of © TOYOTA, LICENSE AGREEMENT TMS1002
      SCREEN DESCRIPTION

      Display Content
      * a Pointer Displays the location of the pointer.
      * b Coordinates
      • Displays the coordinates of the pointer
      • "X" and "Y" indicate the lateral and longitudinal axes
      • Coordinates are displayed by numbers between 0 and 255 for horizontal axis and between 1 and 255 for vertical axis starting from the lower left of the screen
      * c: "+" mark Displayed at the location where the pointer was located when the switch knob on the remote touch was pressed.

      HINT: 

      • The "+" mark is displayed at the pointer position when the switch knob was pressed.
      • Even if the pointer is moved, the "+" mark will remain at the position where the pointer was when the switch knob was pressed.
    5. Move the pointer using the remote touch switch knob and press the switch knob again. When the location of the "+" mark is changed with the switch knob held, check that the coordinate value "X" changes between 0 and 255 and "Y" changes between 1 and 255.
  6. CHECK MICROPHONE 

    HINT: 

    • The microphone and microphone input level are checked in the following procedure.
    • Illustrations may differ from the actual vehicle screen depending on the device settings and options. Therefore, some detailed areas may not be shown exactly the same as on the actual vehicle screen.
    1. Enter diagnostic mode. Refer to DTC CHECK / CLEAR [09/2015 - 08/2020] .
    2. Select "Function Check/Setting" from the "Service Menu" screen.
      Fig 25: Screen Display - "Function Check/Setting"
      GTY433792Courtesy of © TOYOTA, LICENSE AGREEMENT TMS1002
    3. Select "Microphone Check" from the "Function Check/Setting I" screen.
      Fig 26: Screen Display - Select Microphone Check
      GTY496047Courtesy of © TOYOTA, LICENSE AGREEMENT TMS1002
    4. Microphone Check
      Fig 27: Microphone Functions
      GTY644261Courtesy of © TOYOTA, LICENSE AGREEMENT TMS1002
      SCREEN DESCRIPTION

      Display Content
      * a Microphone input level meter Monitors the microphone input level every 0.1 seconds and displays the results in 8 different levels.
      * b Recording switch Starts recording.
      * c: Stop switch Stops recording and playing.
      * d: Play switch Plays the recorded voice.
      * e Recording indicator Comes on while recording.
      1. When speaking into the microphone, check that the microphone input level meter changes according to the input level.

        HINT: 

        The microphone is active at all times when this screen is displayed.

      2. Push the recording switch and perform voice recording.

        HINT: 

        • Select the recording switch with the blower motor of the air conditioning system stopped. If an outlet of the air conditioning system is facing the microphone, noise may be recorded.
        • While recording or playing, the switches other than the stop switch cannot be pushed.
        • When no recording is present, the play switch cannot be pushed.
        • Recording will stop after 5 seconds or when the stop switch is pushed.
      3. Check that the recording indicator remains on while recording and that the recording can be played normally.
  7. CHECK GPS & VEHICLE SENSORS 

    HINT: 

    • GPS information, vehicle signals and sensor signals are checked in the following procedure.
    • Illustrations may differ from the actual vehicle screen depending on the device settings and options. Therefore, some detailed areas may not be shown exactly the same as on the actual vehicle screen.
    1. Enter diagnostic mode. Refer to DTC CHECK / CLEAR [09/2015 - 08/2020] .
    2. Select "Function Check/Setting" from the "Service Menu" screen.
      Fig 28: Screen Display - "Function Check/Setting"
      GTY433792Courtesy of © TOYOTA, LICENSE AGREEMENT TMS1002
    3. Select "System Sensor Check" from the "Function Check/Setting I" screen.
      Fig 29: Screen Display - Select System Sensors Check
      GTY496056Courtesy of © TOYOTA, LICENSE AGREEMENT TMS1002
    4. System Sensor Check
      Fig 30: System Sensors Check Display
      GTY684895Courtesy of © TOYOTA, LICENSE AGREEMENT TMS1002
      * a: GPS

      Display Content
      Reception number Displays reception condition of the satellites used to determine vehicle position Blue: P (In use) System is using GPS signal for location.
      Yellow: T (Receiving) System is tracking GPS signal for location.
      No color: Not in use System cannot receive GPS signal. (Searching for GPS signal)
      Status Displays reception status of the satellites used to determine vehicle position OK had High accuracy 3-dimensional location method is being used.
      OK had High accuracy 2-dimensional location method is being used.
      OK add 3-dimensional location method is being used.
      OK add 2-dimensional location method is being used.
      NG Location data cannot be used.
      error Reception error has occurred.
      - Any other state.
      Measurement ratio Displays the ratio of satellites performing measurements d The ratio of satellites performing d positioning, Hoper d positioning and Hoper d positioning is displayed.
      d The ratio of satellites performing d positioning is displayed.
      NG The ratio of satellites not performing measurement is displayed.
      Date Date/time information obtained from GPS signals is displayed in Greenwich Mean Time (GMT).
      Position Latitude and longitude information on current position is displayed.
      * B: SPD

      Display Content
      Pulse count Displays the accumulated number of input pulses beginning when this screen is displayed
      Speed Displays vehicle speed
      * c: SENSOR SIGNAL

      Display Content Note
      Gyro Voltage Displays the output voltage of the gyro sensor -
      0 point Voltage Displays the zero-point voltage of the gyro sensor -
      Relative bearing Displays the output angle of the gyro sensor The amount of change in bearing angle (degrees) after the system sensor check screen is displayed (clockwise: (+) counterclockwise: (+).
      * d: RESET

      Display Content
      Reset When this switch is pressed and held for 3 seconds or more, the values for display items of SPD signal and gyro sensor signal are reset and display "0".
      *E: GYRO/DISTANCE CORRECTION STUDY SITUATION

      Display Content
      Gyro/Distance correction study situation Displays learning status of Gyro/Distance correction
      1. When the "System Sensors Check" screen is displayed, check all the sensor signals.

        HINT: 

        This screen is updated once per second.

    5. GPS Time Setting
      Fig 31: GPS Time Setting Screen
      GTY664630Courtesy of © TOYOTA, LICENSE AGREEMENT TMS1002
      SCREEN DESCRIPTION

      Display Content
      * a Time display Displays the date and time in the device.
      * b Time setting screen Setting is possible only when GPS signals are not being received.
      * c: Cursor movement switch Moves the cursor on the date and time setting screen to the right and left.
      * d: Adjustment switch Adjusts values of items selected by the cursor.
      * e OK switch Selecting this switch after setting the date and time updates the date and time in the device (only when GPS signals are not received).
      1. When GPS signals are not being received, the data and time in the device can be adjusted.

        HINT: 

        Time setting is possible only when GPS signals are not being received. When the navigation system is receiving GPS signals, priority is given to displaying the time and date received via GPS.

  8. CHECK VEHICLE SIGNAL 

    HINT: 

    • Vehicle signals received by the multi-media module receiver assembly are checked in the following procedure.
    • Illustrations may differ from the actual vehicle screen depending on the device settings and options. Therefore, some detailed areas may not be shown exactly the same as on the actual vehicle screen.
    1. Enter diagnostic mode. Refer to DTC CHECK / CLEAR [09/2015 - 08/2020] .
    2. Select "Function Check/Setting" from the "Service Menu" screen.
      Fig 32: Screen Display - "Function Check/Setting"
      GTY433792Courtesy of © TOYOTA, LICENSE AGREEMENT TMS1002
    3. Select "Vehicle Signal" from the "Function Check/Setting I" screen.
      Fig 33: Screen Display - Select Vehicle Signal
      GTY496057Courtesy of © TOYOTA, LICENSE AGREEMENT TMS1002
    4. Vehicle Signal Check Mode
      Fig 34: Vehicle Signal Check Mode
      GTY335752Courtesy of © TOYOTA, LICENSE AGREEMENT TMS1002
      SCREEN DESCRIPTION

      Display Content
      Battery Battery voltage is displayed.
      IG Engine switch ON/OFF state is displayed.
      PUB Parking brake ON/OFF state is displayed.
      REV Reverse signal ON/OFF state is displayed.
      SPEED Vehicle speed is displayed in km/h.
      TAIL Tail signal (Light control switch) ON/OFF state is displayed.
      AIM/CAN Brightness state DIM (with) / BRIGHT (without) is displayed.

      HINT: 

      • Only conditions having inputs are displayed.
      • This screen displays vehicle signals input to the multi-media module receiver assembly.
      • This screen is updated once per second.
      1. When the "Vehicle Signal Check Mode" screen is displayed, check all the vehicle signal conditions.
  9. CHECK HANDS-FREE VOICE QUALITY AND VOLUME SETTING 
    NOTE:
    • Adjustment of the settings is required for each registered cellular phone.
    • If no cellular phone has been registered, all switches cannot be selected.

    HINT: 

    • The hands-free volume of a "Bluetooth" compatible phone can be adjusted using the following procedure.
    • Illustrations may differ from the actual vehicle screen depending on the device settings and options. Therefore, some detailed areas may not be shown exactly the same as on the actual vehicle screen.
    1. Enter diagnostic mode. Refer to DTC CHECK / CLEAR [09/2015 - 08/2020] .
    2. Select "Function Check/Setting" from the "Service Menu" screen.
      Fig 35: Screen Display - "Function Check/Setting"
      GTY433792Courtesy of © TOYOTA, LICENSE AGREEMENT TMS1002
    3. Select "HF Voice Quality Setting" from the "Function Check/Setting I" screen.
      Fig 36: Screen Display - Select HF Voice Quality Setting
      GTY496058Courtesy of © TOYOTA, LICENSE AGREEMENT TMS1002
    4. Hands-Free Voice Quality Setting (Voice Quality Type adjustment)
      Fig 37: Hands-Free Voice Quality Setting Display
      GTY665865Courtesy of © TOYOTA, LICENSE AGREEMENT TMS1002
      SCREEN DESCRIPTION

      * a Numeric keypad
      * b Setting button
      * c Reset button
      1. If necessary, refer to the table below to adjust the voice quality type with the numeric keypad.
      2. When adjusting the settings, use the number pad on the screen to input the voice quality type according to the table.
        SETTINGS

        Parameter Target Phenomenon Voice Quality Type Positive Effect of Changing Voice Quality Negative Effect of Changing Voice Quality
        A
        (Noise)
        The other party hears background noise when listening to your voice. 1000 The amount of background noise the other party hears when listening to your voice is reduced. The volume of voice the other party hears when listening to your voice may temporarily drop.
        B
        (Noise)
        The other party hears a lot of background noise when listening to your voice. 2000 The amount of background noise the other party hears when listening to your voice is sharply reduced. The volume of voice the other party hears when listening to your voice may temporarily drop.
        C
        (Echo)
        The other party hears weak echoes. 0100 The amount of echo is reduced (low level). Sound quality of the other party deteriorates (low level).
        D
        (Echo)
        The other party hears strong echoes. 0200 The amount of echo is reduced (high level). Sound quality of the other party deteriorates (high level).
        SETTINGS (WHEN MULTIPLE PHENOMENA OCCURRED)

        Parameter Target Phenomenon Voice Quality Type Positive Effect of Changing Voice Quality Negative Effect of Changing Voice Quality
        AAC The other party hears background noise and weak echoes when listening to your voice. 1100
        • The amount of background noise the other party hears when listening to your voice is reduced.
        • The amount of echo is reduced (low level).
        • The volume of voice may drop temporarily.
        • Sound quality of the other party deteriorates (low level).
        Add The other party hears background noise and strong echoes when listening to your voice. 1200
        • The amount of background noise the other party hears when listening to your voice is reduced.
        • The amount of echo is reduced (high level).
        • The volume of voice may drop temporarily.
        • Sound quality of the other party deteriorates (high level).
        B.C. The other party hears a lot of background noise and weak echoes when listening to your voice. 2100
        • The amount of background noise the other party hears when listening to your voice is sharply reduced.
        • The amount of echo is reduced (low level).
        • The volume of voice may drop temporarily.
        • Sound quality of the other party deteriorates (low level).
        Bad The other party hears a lot of background noise and strong echoes when listening to your voice. 2200
        • The amount of background noise the other party hears when listening to your voice is sharply reduced.
        • The amount of echo is reduced (high level).
        • The volume of voice may drop temporarily.
        • Sound quality of the other party deteriorates (high level).

        HINT: 

        • The default value is "0000".
        • Settings will be applied when the setting button is selected.
        • If voice quality type values that are not in the table are input, the setting will not be applied and a positive effect may not be gained.
        • If the quality of phone calls decreases due to the changed settings, return the settings to "0000" by pressing the "INIT" switch.
  10. CHECK SPEAKER 

    HINT: 

    • This function is used when checking the speaker wiring and whether the speakers are functioning properly.
    • Illustrations may differ from the actual vehicle screen depending on the device settings and options. Therefore, some detailed areas may not be shown exactly the same as on the actual vehicle screen.
    1. Turn audio mode on and play any audio source.

      HINT: 

      This audio source will be used for the speaker check.

    2. Enter diagnostic mode. Refer to DTC CHECK / CLEAR [09/2015 - 08/2020] .
    3. Select "Failure Diagnosis" from the "Service Menu" screen.
      Fig 38: Screen Display - Service Menu
      GTY452677Courtesy of © TOYOTA, LICENSE AGREEMENT TMS1002
    4. Select "System Check" from the "Failure Diagnosis" screen.
      Fig 39: Screen Display - Selecting "System Check"
      GTY426995Courtesy of © TOYOTA, LICENSE AGREEMENT TMS1002
    5. Select "SP Check ON" from the "System Check Mode" screen.
      Fig 40: Screen Display - System Check Mode
      GTY433798Courtesy of © TOYOTA, LICENSE AGREEMENT TMS1002
    6. Check the speaker wiring and check that the speakers are functioning properly.

      HINT: 

      • Check that each speaker outputs sound from the selected audio source properly.
      • "SP Check OFF" is displayed during the speaker check.
      • Sound can be heard from the speakers around the vehicle in order beginning from the speaker on the front passenger side.
      • More than one speaker may sound simultaneously depending on the speaker wiring.
    7. Sound stops when any of the following conditions are met.
      1. The "SP Check OFF" switch is pressed.
      2. The engine switch is turned off.
      3. Diagnostic mode is turned off.
      4. The screen is changed to another screen.
      5. Audio mode is turned off.
  11. CHECK SOFTWARE ERROR HISTORY 

    HINT: 

    This function is used to check the cause when the multi-display assembly screen is blacked out.

    1. Check software error history.
      1. Connect the Techstream to the DLC3.
      2. Turn the engine switch on (IG).
      3. Turn the Techstream on.
      4. Enter the following menus: Body Electrical / Navigation System / Utility / Software Error History.
      5. When an item is stored for Software Error History, record it before repairing the multi-media module receiver assembly.
        SOFTWARE ERROR HISTORY SCREEN DESCRIPTION

        Error Description Trigger Detail
        Software Reset Nave Microcomputer Hexadecimal Number
        Audio Microcomputer
        CAN Microcomputer
        No Video Signal Front Monitor
        Rear Monitor
        MOST Cold Restart Always

        HINT: 

        • Software Error History can store up to 5 history data items. If a new software error occurs when 5 data items have already been stored, the oldest data is cleared and the new data is stored.
        • If an error that is unsupported by the Techstream occurs, a "-" is displayed for the display items.
    2. Clear software error history.
      1. When DTCs are cleared using any of the following operations, Software Error History will be cleared as well. Refer to DTC CHECK / CLEAR [09/2015 - 08/2020] .
        • Cleared using the Techstream.
        • Cleared using the system check mode screen.
        • Cleared using the unit check mode screen.
  12. CHECK OPTICAL DISC ERROR HISTORY 

    HINT: 

    This function is used to check the cause when an optical disc error occurs.

    1. Check optical disc error history.
      1. Connect the Techstream to the DLC3.
      2. Turn the engine switch on (IG).
      3. Turn the Techstream on.
      4. Enter the following menus: Body Electrical / Navigation System / Utility / Optical Disc Error History.
      5. When an item is stored for Optical Disc Error History, record it before proceeding with troubleshooting.
        OPTICAL DISC ERROR HISTORY SCREEN DESCRIPTION

        Display Content
        Error Type Displays the type of error.
        Device Displays the malfunctioning device.
        Date Displays the date and time that the malfunction occurred.
        "ERROR TYPE" SCREEN DESCRIPTION

        Error Type Detection Condition Action
        Read Error When a disc read error occurs. Proceed to next suspected area shown in Problem Symptoms Table (Refer to PROBLEM SYMPTOMS TABLE [09/2015 - ] )
        Disc damaged/upside down/dirty When it is determined that any of the following is the cause of the disc read error:
        • The disc cannot be read.
        • The disc cannot be read because of dirt or scratches.
        • The disc cannot be read because it is inserted upside down.
        Cannot determine disc type An unsuitable disc is inserted.
        GPS error When an error occurs while decoding MP3/WMA/AAC files.
        Some files are corrupt
        • When MP3/WMA/AAC files cannot be played back because they are unsupported.
        • Even though the file extensions are MP3, WMA or AAC files cannot be played back because the header information cannot be read.
        Some files cannot be found
        • When a disc without music data is played back.
        • When there are no playable MP3/WMA/AAC files.
        Copy protection violation When a file with copyright protection that cannot be played back is played back.
        "DEVICE" SCREEN DESCRIPTION

        Device Content
        DVD-P Multi-media module receiver assembly
        CD-P Not available
        R-Seat DVD-P Not available

        HINT: 

        • Optical Disc Error History can store up to 7 history data items. If a new optical disc error occurs when 7 data items have already been stored, the oldest data is cleared and the new data is stored.
        • If an error that is unsupported by the Techstream occurs, a "-" or blank is displayed for the display items.
    2. Clear optical disc error history.
      1. When DTCs are cleared using any of the following operations, Optical Disc Error History will be cleared as well. Refer to DTC CHECK / CLEAR [09/2015 - 08/2020] .
        • Cleared using the Techstream.
        • Cleared using the system check mode screen.
        • Cleared using the unit check mode screen.
  13. CHECK VIDEO DEVICE CONNECTION CHECK 

    HINT: 

    • This function is used to detect disconnection of the video devices.
    • In order to inspect the RSE, a disc should be inserted into the multi-media module receiver assembly.
    1. Check Video Device Connection Check.
      1. Connect the Techstream to the DLC3.
      2. Turn the engine switch on (IG).
      3. Turn the Techstream on.
      4. Enter the following menus: Body Electrical / Navigation System / Utility / Video Device Connection Check.
      5. When an item is stored for Video Device Connection Check, record it before proceeding with troubleshooting.

        HINT: 

        • DTCs are stored when errors are detected.
        • Depending on the vehicle, some of the items are not displayed on the "Error Detected Image Line (Type)" screen.
        VIDEO DEVICE CONNECTION CHECK SCREEN DESCRIPTION

        Error Detected Image Line (Type) Areas to be Checked
        H/U - > Separate Display (GVIF) GVIF video signal between the multi-media module receiver assembly and accessory meter assembly
        H/U - > Full RSE (GVIF) GVIF video signal between the multi-media module receiver assembly and multi-display controller sub-assembly*
        RSE - > Seat Back Display RH (GVIF) GVIF video signal between the multi-display controller sub-assembly and television display assembly RH*
        RSE - > Seat Back Display LH (GVIF) GVIF video signal between the multi-display controller sub-assembly and television display assembly LH*
        Rear Camera - > H/U (NTSC) Not available
        IPA/BGM/PVM ECU - > Separate Display (GVIF) GVIF video signal between the parking assist ECU and accessory meter assembly
        IPA/BGM/PVM ECU - > H/U (NTSC) Not available
        IPA/BGM/PVM ECU - > H/U (GVIF) Not available
        1. *: w/ Rear Seat Entertainment System
    2. Clear video device connection check.
      1. When DTCs are cleared using any of the following operations, Video Device Connection Check will be cleared as well. Refer to DTC CHECK / CLEAR [09/2015 - 08/2020] .
        • Cleared using the Techstream.
        • Cleared using the system check mode screen.
        • Cleared using the unit check mode screen.
  14. MAP INFORMATION 

    HINT: 

    This function is used to check the map version of the navigation system and the end date of the map update service.

    1. Check map information.
      1. Connect the Techstream to the DLC3.
      2. Turn the engine switch on (IG).
      3. Turn the Techstream on.
      4. Enter the following menus: Body Electrical / Navigation System / Utility / Map Information.
      5. Check the map version and the end date of the map update service.
  15. CHECK "Bluetooth" CONNECTION HISTORY 

    HINT: 

    This function is used to check the connection history when the connection between the multi-media module receiver assembly and a "Bluetooth" device is unstable.

    1. Check "Bluetooth" Connection History.

      HINT: 

      • "Bluetooth" Connection History displays data stored in the internal memory of the ECU, such as the date a "Bluetooth" connection was attempted and the progress of a "Bluetooth" connection.
      • By checking "Bluetooth" Connection History, the date, cause, etc. of a "Bluetooth" device failing to register or connect can be analyzed.
      • "Bluetooth" connection history indicates the estimated cause of a malfunction, but does not determine it. Therefore, checking "Bluetooth" Connection History may not improve the problem.
      • Performing inspection using the Techstream before recording the "Bluetooth" Connection History may clear the operation history.
      1. Connect the Techstream to the DLC3.
      2. Turn the engine switch on (IG).
      3. Turn the Techstream on.
      4. Enter the following menus: Body Electrical / Navigation System / Utility / "Bluetooth" Connection History.
      5. When an item is stored for "Bluetooth" Connection History, record it before proceeding with troubleshooting.
        "BLUETOOTH" CONNECTION HISTORY SCREEN DESCRIPTION

        Item Content
        Occurrence Start Date/ Time Date and time of "Bluetooth" connection are displayed.
        Occurrence End Date/Time Date and time of "Bluetooth" disconnection are displayed.
        History Type Type of "Bluetooth" Connection History is displayed.
        Result "Bluetooth" connection result is displayed.
        Contents "Bluetooth" connection status is displayed
        "Bluetooth" Address "Bluetooth" device address is displayed.
        Continuance Time The number of retries when "Bluetooth" connection was performed is displayed.
        HISTORY TYPE: ACC ON

        Result Contents Detail Areas to be Checked
        - - Engine switch on (ACC) -
        HISTORY TYPE: REGISTRATION

        Result Contents Detail Areas to be Checked
        Success (HFP) No Error "Bluetooth" device was registered as a hands-free device properly. -
        Success (AVP) No Error "Bluetooth" device was registered as a "Bluetooth" audio device properly. -
        Failure Time Out Could not perform "Bluetooth" connection properly.
        • Check that the "Bluetooth" device is in the cabin.
        • Check that the "Bluetooth" device is not connected to another device using the "Bluetooth" connection.
        • Restart the "Bluetooth" device and operate it again.
        Authentication Error Wrong PIN code was input for PIN code verification. Perform "Bluetooth" device registration again. (Input PIN code correctly.)
        Did not select the confirmation button even though a passkey was displayed. Perform "Bluetooth" device registration again. (When a passkey is displayed, select the confirmation button.)
        A verification error occurred between the multi-media module receiver assembly and "Bluetooth" device. Restart the multi-media module receiver assembly and "Bluetooth" device, and operate them again.
        ACL Link Disconnection "Bluetooth" connection was disconnected by operating the "Bluetooth" device. Perform "Bluetooth" device registration again.
        "Bluetooth" connection could not be established due to wave interference around the vehicle. Check for wave interference and perform "Bluetooth" device registration again.
        "Bluetooth" device was outside the communication area. Bring the "Bluetooth" device near the multi-media module receiver assembly and perform "Bluetooth" device registration again.
        "Bluetooth" setting on the "Bluetooth" device was off. Change the "Bluetooth" setting to on and perform "Bluetooth" device registration again.
        "Bluetooth" device was off. Turn the "Bluetooth" device on and perform "Bluetooth" device registration again.
        A malfunction occurred in the "Bluetooth" device. Restart the "Bluetooth" device and operate it again.
        Memory Write Failure "Bluetooth" device information could not be stored in the multi-media module receiver assembly. Perform "Bluetooth" device registration again.
        Other Error An error other than above occurred. After turning the engine switch off and back on (IG) again, perform "Bluetooth" device registration again.
        Cancel No Error Registration was suspended by operating the multi-media module receiver assembly or "Bluetooth" device -
        HISTORY TYPE: CONNECTION

        Result Contents Detail Areas to be Checked
        • Auto Connect Success (HFP)
        • Manual Connect Success (HFP)
        No Error "Bluetooth" device was connected as a hands-free device properly. -
        • Auto Connect Success (AVP)
        • Manual Connect Success (AVP)
        No Error "Bluetooth" device was connected as a "Bluetooth" audio device properly. -
        • Auto Connect Failure (HFP)
        • Manual Connect Failure (HFP)
        Time Out Could not perform "Bluetooth" connection properly.
        • Check that the "Bluetooth" device is in the cabin.
        • Check that the "Bluetooth" device is not connected to another device using the "Bluetooth" connection.
        • Restart the "Bluetooth" device and operate it again.
        Authentication Error Verification of authentication key between the multi-media module receiver assembly and "Bluetooth" device failed. If "Bluetooth" connection failed again even though the "Bluetooth" connection was performed, perform registration again.
        A verification error occurred between the multi-media module receiver assembly and "Bluetooth" device. Restart the multi-media module receiver assembly and "Bluetooth" device, and operate them again.
        Page Time Out Could not find a "Bluetooth" device near the multi-media module receiver assembly. Bring the "Bluetooth" device near the multi-media module receiver assembly and perform "Bluetooth" connection again.
        "Bluetooth" connection could not be established due to wave interference around the vehicle Check for wave interference and perform "Bluetooth" connection again.
        "Bluetooth" device was outside the communication area. Bring the "Bluetooth" device near the multi-media module receiver assembly and perform "Bluetooth" connection again.
        "Bluetooth" setting on the "Bluetooth" device was off. Change the "Bluetooth" setting to on and perform "Bluetooth" connection again.
        "Bluetooth" device was off. Turn the "Bluetooth" device on and perform "Bluetooth" connection again.
        A malfunction occurred in the "Bluetooth" device. Restart the "Bluetooth" device and operate it again.
        ACL Link Disconnection "Bluetooth" connection was disconnected by operating the "Bluetooth" device. Perform "Bluetooth" connection again.
        "Bluetooth" connection could not be established due to wave interference around the vehicle. Check for wave interference and perform "Bluetooth" connection again.
        "Bluetooth" device was outside the communication area. Bring the "Bluetooth" device near the multi-media module receiver assembly and perform "Bluetooth" connection again.
        "Bluetooth" setting on the "Bluetooth" device was off. Change the "Bluetooth" setting to on and perform "Bluetooth" connection again.
        "Bluetooth" device was off. Turn the "Bluetooth" device on and perform "Bluetooth" connection again.
        A malfunction occurred in the "Bluetooth" device. Restart the "Bluetooth" device and operate it again.
        SDP Error HFP was disabled on the "Bluetooth" device. Enable HFP on the "Bluetooth" device and perform "Bluetooth" connection again.
        "Bluetooth" device which operation had not been confirmed was used Check that the "Bluetooth" device is hands-free compatible and its operation has been confirmed (Refer to SYSTEM DESCRIPTION [09/2015 - ] .
        Other Error An error other than above occurred. After turning the engine switch off and back on (IG) again, perform "Bluetooth" device registration again.
        • Auto Connect Failure (AVP)
        • Manual Connect Failure (AVP)
        Time Out Could not perform "Bluetooth" connection properly.
        • Check that the "Bluetooth" device is in the cabin.
        • Check that the "Bluetooth" device is not connected to another device using the "Bluetooth" connection.
        • Restart the "Bluetooth" device and operate it again.
        Authentication Error Verification of authentication key between the multi-media module receiver assembly and "Bluetooth" device failed. If "Bluetooth" connection failed again even though the "Bluetooth" connection was performed, perform registration again.
        A verification error occurred between the multi-media module receiver assembly and "Bluetooth" device. Restart the multi-media module receiver assembly and "Bluetooth" device, and operate them again.
        Page Time Out Could not find a "Bluetooth" device near the multi-media module receiver assembly. Bring the "Bluetooth" device near the multi-media module receiver assembly and perform "Bluetooth" connection again.
        "Bluetooth" connection could not be established due to wave interference around the vehicle. Check for wave interference and perform "Bluetooth" connection again.
        "Bluetooth" device was outside the communication area. Bring the "Bluetooth" device near the multi-media module receiver assembly and perform "Bluetooth" connection again.
        "Bluetooth" setting on the "Bluetooth" device was off. Change the "Bluetooth" setting to on and perform "Bluetooth" connection again.
        "Bluetooth" device was off. Turn the "Bluetooth" device on and perform "Bluetooth" connection again.
        A malfunction occurred in the "Bluetooth" device. Restart the "Bluetooth" device and operate it again.
        ACL Link Disconnection "Bluetooth" connection was disconnected by operating the "Bluetooth" device. Perform "Bluetooth" connection again.
        "Bluetooth" connection could not be established due to wave interference around the vehicle. Check for wave interference and perform "Bluetooth" connection again.
        "Bluetooth" device was outside the communication area. Bring the "Bluetooth" device near the multi-media module receiver assembly and perform "Bluetooth" connection again.
        "Bluetooth" setting on the "Bluetooth" device was off. Change the "Bluetooth" setting to on and perform "Bluetooth" connection again.
        "Bluetooth" device was off. Turn the "Bluetooth" device on and perform "Bluetooth" connection again.
        A malfunction occurred in the "Bluetooth" device. Restart the "Bluetooth" device and operate it again.
        SDP Error AVP was disabled on the "Bluetooth" device. Enable AVP on the "Bluetooth" device and perform "Bluetooth" connection again.
        "Bluetooth" device which operation had not been confirmed was used. Check that the "Bluetooth" device is "Bluetooth" audio compatible and its operation has been confirmed (Refer to SYSTEM DESCRIPTION [09/2015 - ] .
        Other Error An error other than above occurred. After turning the engine switch off and back on (IG) again, perform "Bluetooth" device registration again.
        Manual Connect Cancel (HFP) No Error Connection was interrupted by operating the multi-media module receiver assembly or "Bluetooth" device. -
        Manual Connect Cancel (AVP) No Error Connection was interrupted by operating the multi-media module receiver assembly or "Bluetooth" device. -
        HISTORY TYPE: DISCONNECTION

        Result Contents Detail Areas to be Checked
        Disconnection Complete (HFP) Link Loss The "Bluetooth" device was moved outside of the communication area. Move the "Bluetooth" device into the communication area.
        "Bluetooth" connection was disconnected due to wave interference around the vehicle. Check for wave interference and perform "Bluetooth" connection again.
        A malfunction occurred in the "Bluetooth" device. Restart the "Bluetooth" device and operate it again.
        Disconnection from Partner "Bluetooth" connection was disconnected by operating the "Bluetooth" device. -
        Disconnection from Self "Bluetooth" connection was disconnected by operating the multi-media module receiver assembly. -
        Other Error An error other than above occurred. After turning the engine switch off and back on (IG) again, perform "Bluetooth" device registration again.
        Disconnection Complete (AVP) Link Loss The "Bluetooth" device was moved outside of the communication area. Move the "Bluetooth" device into the communication area.
        "Bluetooth" connection was disconnected due to wave interference around the vehicle. Check for wave interference and perform "Bluetooth" connection again.
        A malfunction occurred in the "Bluetooth" device. Restart the "Bluetooth" device and operate it again.
        Disconnection from Partner "Bluetooth" connection was disconnected by operating the "Bluetooth" device. -
        Disconnection from Self "Bluetooth" connection was disconnected by operating the multi-media module receiver assembly. -
        Other Error "Bluetooth" connection was disconnected by operating the multi-media module receiver assembly. After turning the engine switch off and back on (IG) again, perform "Bluetooth" device registration again.
        HISTORY TYPE: SEND

        Result Contents Detail Areas to be Checked
        Success No Error Call was made properly. -
        Failure Out of Service Outside the cellular phone service area. Move the vehicle into a cellular phone service area, check that the "Bluetooth" device is connected to the vehicle and operate the device again.
        Redial Regulation Redial of the "Bluetooth" device was restricted and could not make a hands-free call. Restart the "Bluetooth" device and operate it again.
        Other Error Could not make a hands-free call due to a "Bluetooth" device malfunction. Restart the "Bluetooth" device and operate it again.
        Could not make a hands-free call due to a multi-media module receiver assembly malfunction. After turning the engine switch off and back on (IG) again, perform "Bluetooth" device registration again.
        Could not make a hands-free call from the multi-media module receiver assembly because the call status of the "Bluetooth" device was not transmitted to the multi-media module receiver assembly. Restart the "Bluetooth" device and operate it again.
    2. Clear "Bluetooth" connection history.
      1. When DTCs are cleared using any of the following operations, "Bluetooth" Connection History will be cleared as well. Refer to DTC CHECK / CLEAR [09/2015 - 08/2020] .
        • Cleared using the Techstream.
        • Cleared using the system check mode screen.
        • Cleared using the unit check mode screen.
  16. Bluetooth Connection Sequence (Registration) 
    Fig 41: Bluetooth Connection Sequence (Registration) (1 Of 2)
    GTY621355Courtesy of © TOYOTA, LICENSE AGREEMENT TMS1002
    Fig 42: Bluetooth Connection Sequence (Registration) (2 Of 2)
    GTY614239Courtesy of © TOYOTA, LICENSE AGREEMENT TMS1002
  17. Bluetooth Connection Sequence (Connection After Registration) 
    Fig 43: Bluetooth Connection Sequence (Connection After Registration) (1 Of 2)
    GTY624185Courtesy of © TOYOTA, LICENSE AGREEMENT TMS1002
    Fig 44: Bluetooth Connection Sequence (Connection After Registration) (2 Of 2)
    GTY617353Courtesy of © TOYOTA, LICENSE AGREEMENT TMS1002
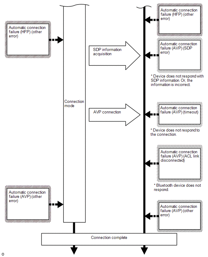
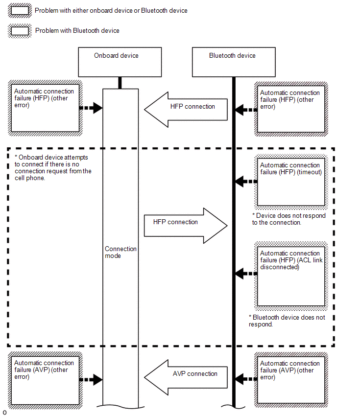
  18. Bluetooth Connection Sequence (Automatic Connection) 
    Fig 45: Bluetooth Connection Sequence (Automatic Connection) (1 Of 2)
    GTY678583Courtesy of © TOYOTA, LICENSE AGREEMENT TMS1002
    Fig 46: Bluetooth Connection Sequence (Automatic Connection) (2 Of 2)
    GTY633723Courtesy of © TOYOTA, LICENSE AGREEMENT TMS1002
  19. Bluetooth Connection Sequence (Manual Connection) 
    Fig 47: Bluetooth Connection Sequence (Manual Connection) (1 Of 2)
    GTY677964Courtesy of © TOYOTA, LICENSE AGREEMENT TMS1002
    Fig 48: Bluetooth Connection Sequence (Manual Connection) (2 Of 2)
    GTY626767Courtesy of © TOYOTA, LICENSE AGREEMENT TMS1002
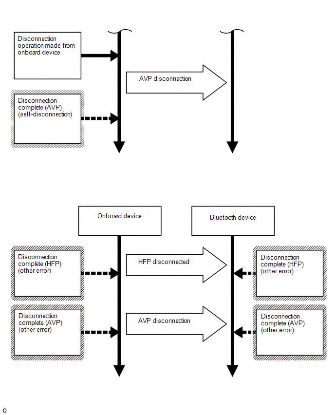
  20. Bluetooth Connection Sequence (Disconnection Processing) 
    Fig 49: Bluetooth Connection Sequence (Disconnection Processing) (1 Of 3)
    GTY620272Courtesy of © TOYOTA, LICENSE AGREEMENT TMS1002
    Fig 50: Bluetooth Connection Sequence (Disconnection Processing) (2 Of 3)
    GTY612752Courtesy of © TOYOTA, LICENSE AGREEMENT TMS1002
    Fig 51: Bluetooth Connection Sequence (Disconnection Processing) (3 Of 3)
    GTY636314Courtesy of © TOYOTA, LICENSE AGREEMENT TMS1002
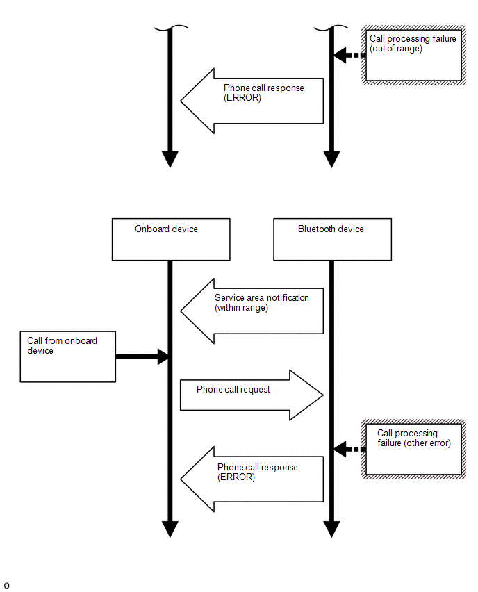
  21. Bluetooth Connection Sequence (Phone Call Processing) 
    Fig 52: Bluetooth Connection Sequence (Phone Call Processing) (1 Of 2)
    GTY629199Courtesy of © TOYOTA, LICENSE AGREEMENT TMS1002
    Fig 53: Bluetooth Connection Sequence (Phone Call Processing) (2 Of 2)
    GTY653514Courtesy of © TOYOTA, LICENSE AGREEMENT TMS1002