LEMON Manuals: Even more car manuals for everyone: 1960-2025
Home >> Lexus >> 2021 >> RC 350 Base, AWD >> Repair and Diagnosis >> Accessories & Equipment >> Anti-Theft Systems >> Power Door Lock Control System - Diagnostics - Introduction >> Power Door Lock Control System >> System Diagram [09/2014 - ] >> System Diagram [09/2014 - ]
April 5, 2026: LEMON Manuals is launched! Read the announcement.

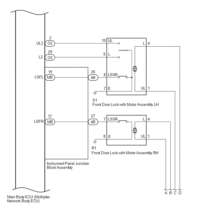
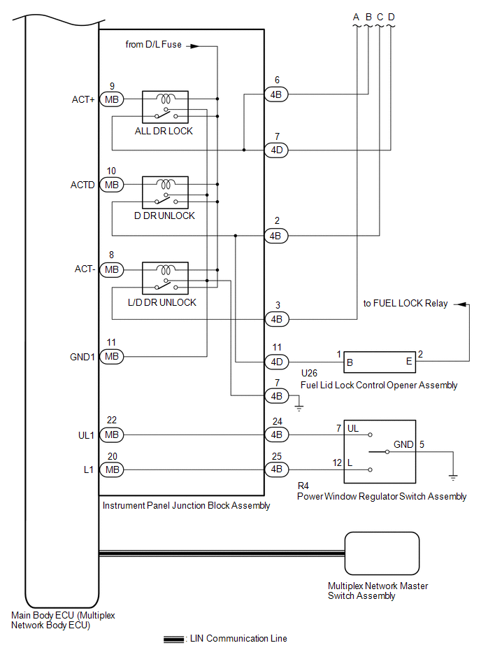
System Diagram [09/2014 - ]

  1. Power Door Lock Control System 
    GTY513265Courtesy of © TOYOTA, LICENSE AGREEMENT TMS1002
    GTY509958Courtesy of © TOYOTA, LICENSE AGREEMENT TMS1002
    GTY496659Courtesy of © TOYOTA, LICENSE AGREEMENT TMS1002
    GTY502315Courtesy of © TOYOTA, LICENSE AGREEMENT TMS1002
    COMMUNICATION TABLE

    Sender Receiver Signal Line
    Multiplex Network Master Switch Assembly Main Body ECU (Multiplex Network Body ECU) Door control switch signal LIN