LEMON Manuals: Even more car manuals for everyone: 1960-2025
Home >> Lexus >> 2021 >> RC F Base >> Repair and Diagnosis >> Body & Frame >> Seats >> Front Power Seat Control System - Diagnostic Codes & Symptom Tests >> Front Power Seat Control System >> One-touch Walk-in Function does not Operate [09/2014 - ] >> Wiring Diagram
April 5, 2026: LEMON Manuals is launched! Read the announcement.

One-touch Walk-in Function does not Operate [09/2014 - ]: Wiring Diagram

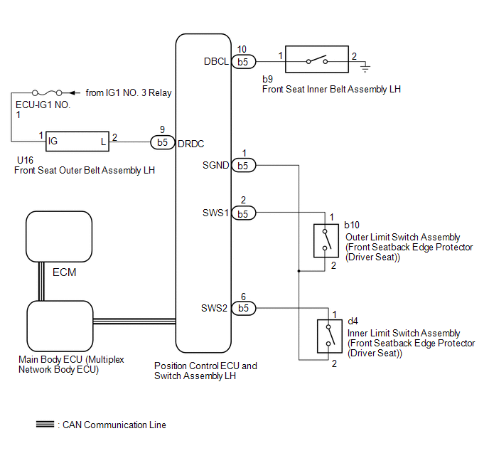
  1. for Driver Seat 
    GTY504269Courtesy of © TOYOTA, LICENSE AGREEMENT TMS1002
  2. for Front Passenger Seat 
    GTY509175Courtesy of © TOYOTA, LICENSE AGREEMENT TMS1002