LEMON Manuals: Even more car manuals for everyone: 1960-2025
Home >> Lexus >> 2021 >> RC F Base >> Repair and Diagnosis >> General Information >> Engine Performance >> Parasitic Load Explanation & Test Procedures - General Information >> Testing For Parasitic Load >> Quad Driver Test
April 5, 2026: LEMON Manuals is launched! Read the announcement.

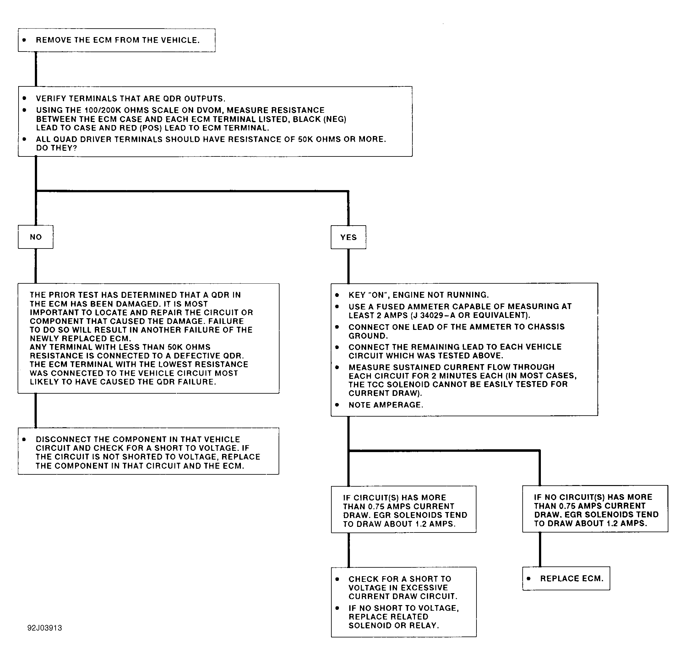
Quad Driver Test

Fig 1: Quad Driver Test
G92J03913Courtesy of GENERAL MOTORS CORP.