LEMON Manuals: Even more car manuals for everyone: 1960-2025
Home >> Lexus >> 2022 >> LX 600 Base >> Repair and Diagnosis >> Engine Performance >> Engine Control Systems >> Stop And Start System - Diagnostic Codes (2 Of 2) & Circuit Tests >> Stop And Start System >> Backup Boost Converter Circuit [10/2023 - ] >> Wiring Diagram
April 5, 2026: LEMON Manuals is launched! Read the announcement.

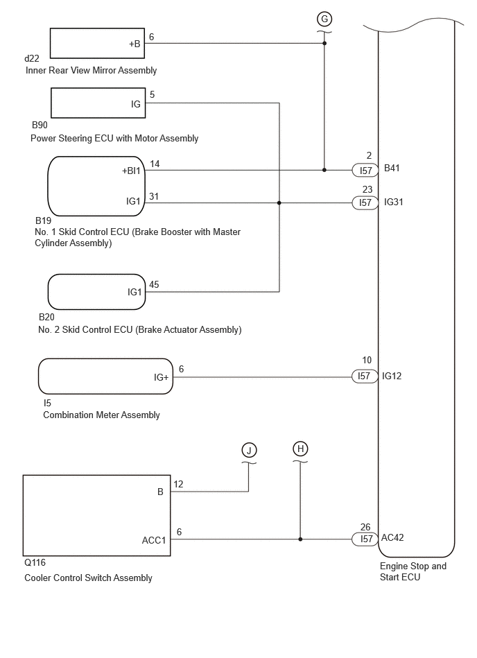
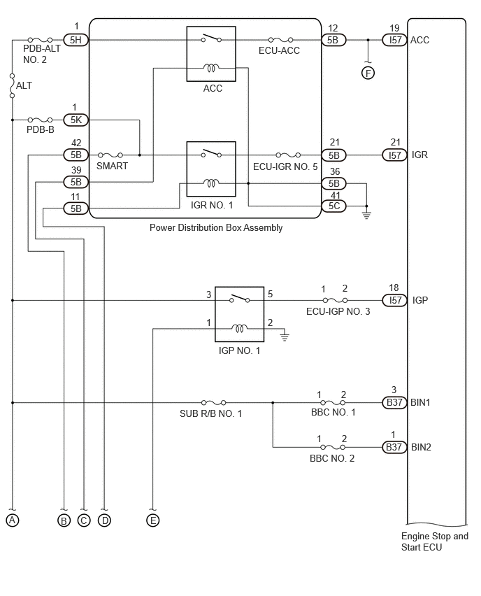
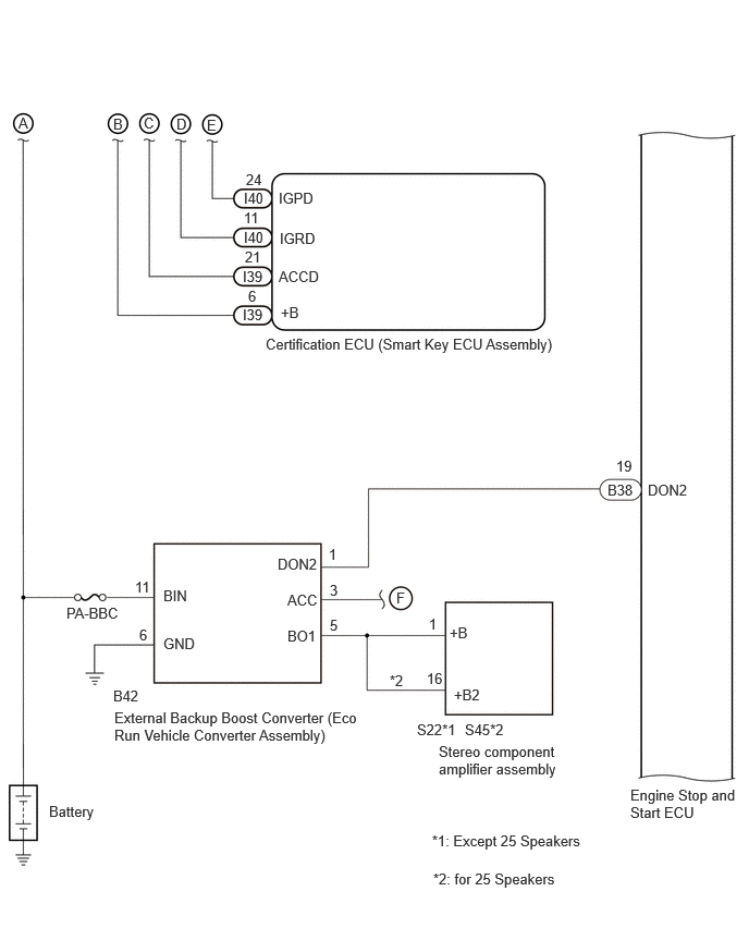
Backup Boost Converter Circuit [10/2023 - ]: Wiring Diagram

GTY1074125Courtesy of © TOYOTA, LICENSE AGREEMENT TMS1002
GTY1080993Courtesy of © TOYOTA, LICENSE AGREEMENT TMS1002
GTY1080624Courtesy of © TOYOTA, LICENSE AGREEMENT TMS1002
GTY1081075Courtesy of © TOYOTA, LICENSE AGREEMENT TMS1002
GTY1081216Courtesy of © TOYOTA, LICENSE AGREEMENT TMS1002