LEMON Manuals: Even more car manuals for everyone: 1960-2025
Home >> Lexus >> 2022 >> RX 350 Base, FWD >> Repair and Diagnosis >> Body & Frame >> Seats >> Front Power Seat Control System (W/ Memory) - Diagnostics - Introduction >> FRONT POWER SEAT CONTROL SYSTEM (w/ Memory) >> System Diagram [09/2015 - ] >> System Diagram [09/2015 - ]
April 5, 2026: LEMON Manuals is launched! Read the announcement.

System Diagram [09/2015 - ]

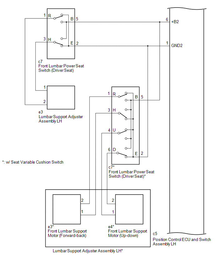
Fig 1: Front Power Seat Control System Diagram (W/ Memory) (1 Of 4)
GTY677998Courtesy of © TOYOTA, LICENSE AGREEMENT TMS1002
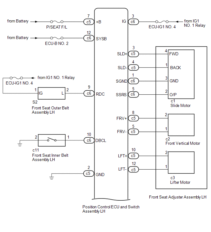
Fig 2: Front Power Seat Control System Diagram (W/ Memory) (2 Of 4)
GTY683988Courtesy of © TOYOTA, LICENSE AGREEMENT TMS1002
Fig 3: Front Power Seat Control System Diagram (W/ Memory) (3 Of 4)
GTY646866Courtesy of © TOYOTA, LICENSE AGREEMENT TMS1002
Fig 4: Front Power Seat Control System Diagram (W/ Memory) (4 Of 4)
GTY669245Courtesy of © TOYOTA, LICENSE AGREEMENT TMS1002
COMMUNICATION TABLE

Sender Receiver Signal Line
ECM Main Body ECU (Multiplex Network Body ECU)
  • Transmission information
  • Shift position P signal
CAN
Outer Mirror Control ECU Assembly (Driver Door) Main Body ECU (Multiplex Network Body ECU)
  • M1 switch signal
  • M2 switch signal
  • M3 switch signal
  • SET switch signal
CAN
Main Body ECU (Multiplex Network Body ECU) Position Control ECU and Switch Assembly LH
  • Shift position P signal
  • Vehicle speed signal
  • Transmission information
  • Driving position buzzer request
  • Driver seat position request
  • Driver seat position data
CAN
Certification ECU (Smart Key ECU Assembly) Main Body ECU (Multiplex Network Body ECU)
  • Engine switch signal
  • Memory call replay request
  • Key identification No. 1 to No. 7 acquisition condition
CAN
Position Control ECU and Switch Assembly LH Main Body ECU (Multiplex Network Body ECU)
  • State signal of driver seat
  • State signal of driving position buzzer
CAN
Multiplex Network Master Switch Assembly Main Body ECU (Multiplex Network Body ECU) Door control switch signal LIN