LEMON Manuals: Even more car manuals for everyone: 1960-2025
Home >> Lexus >> 2024 >> LX 600 F Sport >> Repair and Diagnosis (Single Page) >> Engine Performance >> System >> Engine Control System (W/O Canister Pump Module) - Diagnostic Codes (5 Of 5) & Circuit Tests (1 Of 2) >> SFI SYSTEM (w/o Canister Pump Module) >> ECM Power Source Circuit [12/2021 - ] >> Wiring Diagram
April 5, 2026: LEMON Manuals is launched! Read the announcement.

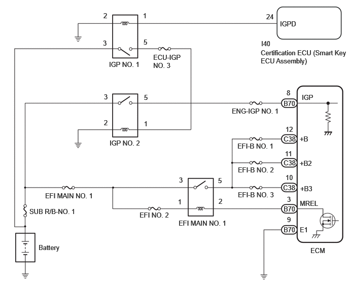
ECM Power Source Circuit [12/2021 - ]: Wiring Diagram

GTY1079014Courtesy of © TOYOTA, LICENSE AGREEMENT TMS1002