LEMON Manuals: Even more car manuals for everyone: 1960-2025
Home >> Mazda >> 2012 >> 6 s Touring Plus >> Repair and Diagnosis (Single Page) >> Accessories & Equipment >> Wiper/Washer Systems >> On-Board Diagnostic [Auto Light/Wiper Control Module) >> On-Board Diagnostic Wiring Diagram [Auto Light/Wiper Control Module]
April 5, 2026: LEMON Manuals is launched! Read the announcement.

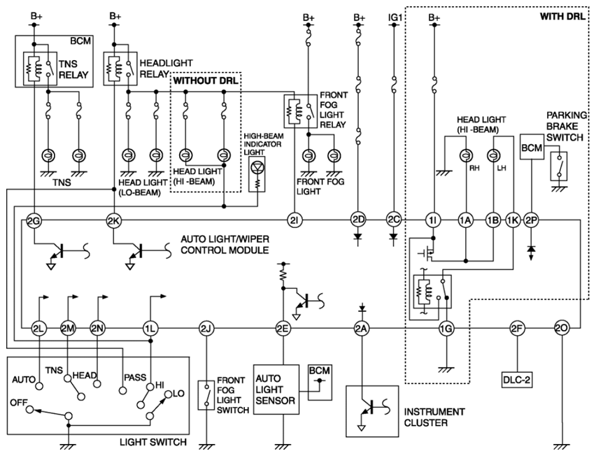
On-Board Diagnostic Wiring Diagram [Auto Light/Wiper Control Module]

Fig 1: On-Board Diagnostic Wiring Diagram (Auto Light/Wiper Control Module)
G08143997