LEMON Manuals: Even more car manuals for everyone: 1960-2025
Home >> Mitsubishi >> 1987 >> Starion ESI-R >> Repair and Diagnosis >> External Pages >> Different car >> Section 13 (Keyless Operation System (Kos) - Lancer Evolution) >> Diagnosis >> Id Code Registration Necessity Judgment Table >> Registration flow chart
April 5, 2026: LEMON Manuals is launched! Read the announcement.

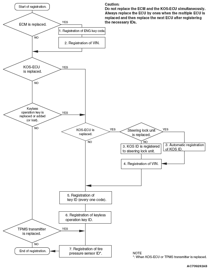
Registration flow chart

WARNING: This page is about a different car, the 2008 Mitsubishi Lancer. However, it is still accessible from the selected car via links, so may be relevant.
Fig 1: Registration Flow Chart
G05395039Courtesy of MITSUBISHI MOTOR SALES OF AMERICA.