LEMON Manuals: Even more car manuals for everyone: 1960-2025
Home >> Mitsubishi >> 2003 >> Eclipse RS, Automatic >> Repair and Diagnosis (Single Page) >> Transmission >> Automatic Trans >> Diagnosis >> Automatic Transaxle Diagnosis >> Diagnostic Trouble Code Procedures >> DTC 27: Park/Neutral Position Switch System (Open Circuit) >> Notes
April 5, 2026: LEMON Manuals is launched! Read the announcement.

DTC 27: Park/Neutral Position Switch System (Open Circuit): Notes

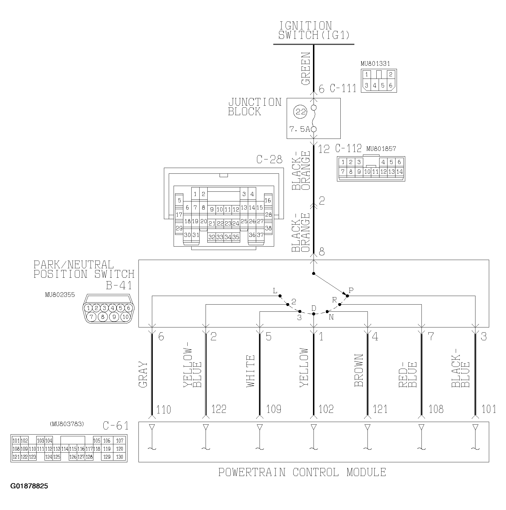
Fig 1: Park/Neutral Position Switch System Circuit (Vehicles Without Sport Mode)
G01878825Courtesy of MITSUBISHI MOTOR SALES OF AMERICA.
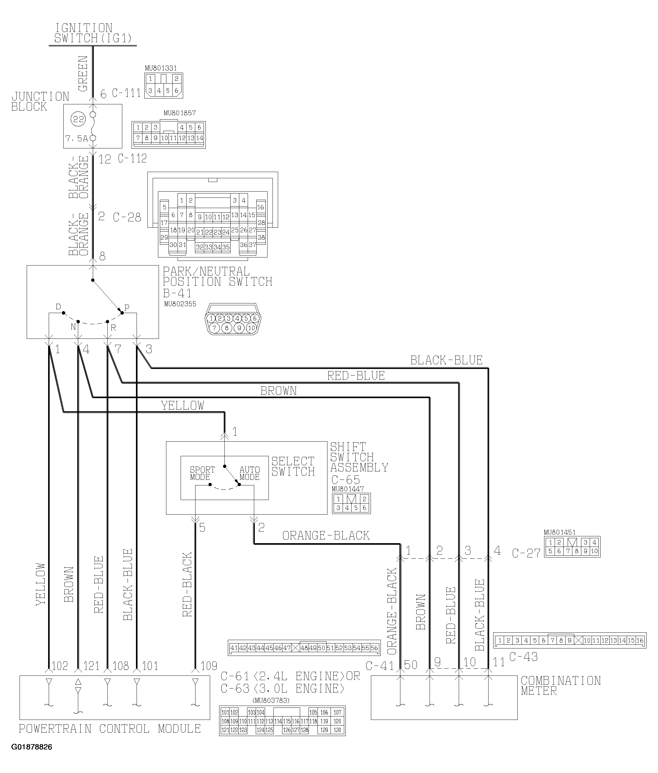
Fig 2: Park/Neutral Position Switch System Circuit (Vehicles With Sport Mode)
G01878826Courtesy of MITSUBISHI MOTOR SALES OF AMERICA.
Fig 3: Identifying Connectors
G01878827Courtesy of MITSUBISHI MOTOR SALES OF AMERICA.
Fig 4: Identifying Junction Block Connectors
G01878828Courtesy of MITSUBISHI MOTOR SALES OF AMERICA.