LEMON Manuals: Even more car manuals for everyone: 1960-2025
Home >> Mitsubishi >> 2003 >> Eclipse RS, Standard >> Repair and Diagnosis (Single Page) >> Brakes >> Traction Control >> Anti-Lock Braking System (Abs) >> Anti-Lock Braking System (Abs) Diagnosis >> Symptom Procedures >> INSPECTION PROCEDURE 1: Communication between the Scan Tool and the ABS-ECU is not Possible. >> Notes
April 5, 2026: LEMON Manuals is launched! Read the announcement.

INSPECTION PROCEDURE 1: Communication between the Scan Tool and the ABS-ECU is not Possible.: Notes

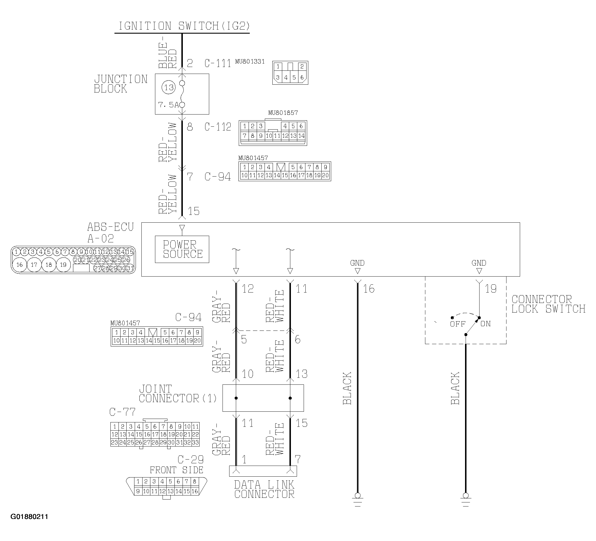
Fig 1: Circuit Diagram - Data Link Connector (1 Of 2)
G01880211Courtesy of MITSUBISHI MOTOR SALES OF AMERICA.
NOTE: CONNECTOR LOCK SWITCH.
  1. ON: The ABS-ECU connector A-02 is connected.
  2. OFF: The ABS-ECU connector A-02 is disconnected.
    Fig 2: Circuit Diagram - Data Link Connector (2 Of 2)
    G01880212Courtesy of MITSUBISHI MOTOR SALES OF AMERICA.