LEMON Manuals: Even more car manuals for everyone: 1960-2025
Home >> Mitsubishi >> 2003 >> Lancer Evolution >> Repair and Diagnosis (Single Page) >> Accessories & Equipment >> Communication Devices >> Simplified Wiring System (SWS) - Lancer Evolution >> Symptom Procedures >> INSPECTION PROCEDURE A-4: Communication with the front-ECU is not possible. >> Notes
April 5, 2026: LEMON Manuals is launched! Read the announcement.

INSPECTION PROCEDURE A-4: Communication with the front-ECU is not possible.: Notes

NOTE: This troubleshooting procedure requires the use of scan tool MB991502 or MB991958 and SWS monitor kit MB991813. For details on how to use the SWS monitor, refer to "HOW TO USE SWS MONITOR"  .
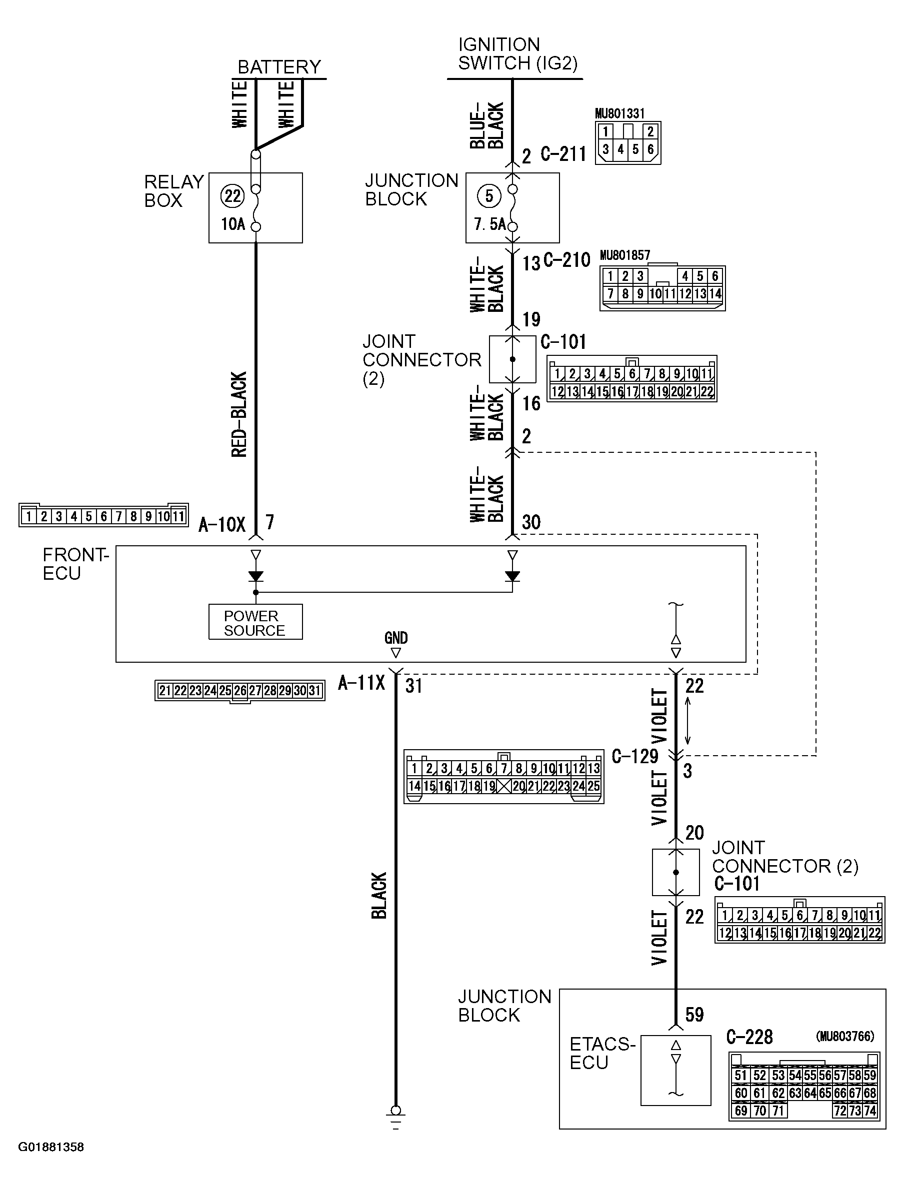
Fig 1: Front-ECU Power Supply And SWS Communication Circuit Diagram
G01881358Courtesy of MITSUBISHI MOTOR SALES OF AMERICA.
Fig 2: Identifying Connector Terminals
G01881359Courtesy of MITSUBISHI MOTOR SALES OF AMERICA.