LEMON Manuals: Even more car manuals for everyone: 1960-2025
Home >> Mitsubishi >> 2003 >> Lancer Evolution >> Repair and Diagnosis >> External Pages >> Different car >> Section 220 (Can System) >> Can System (For A/T Models) >> Wiring Diagram - CAN -
April 5, 2026: LEMON Manuals is launched! Read the announcement.

Wiring Diagram - CAN -

WARNING: This page is about a different car, the 2003 Nissan Altima. However, it is still accessible from the selected car via links, so may be relevant.
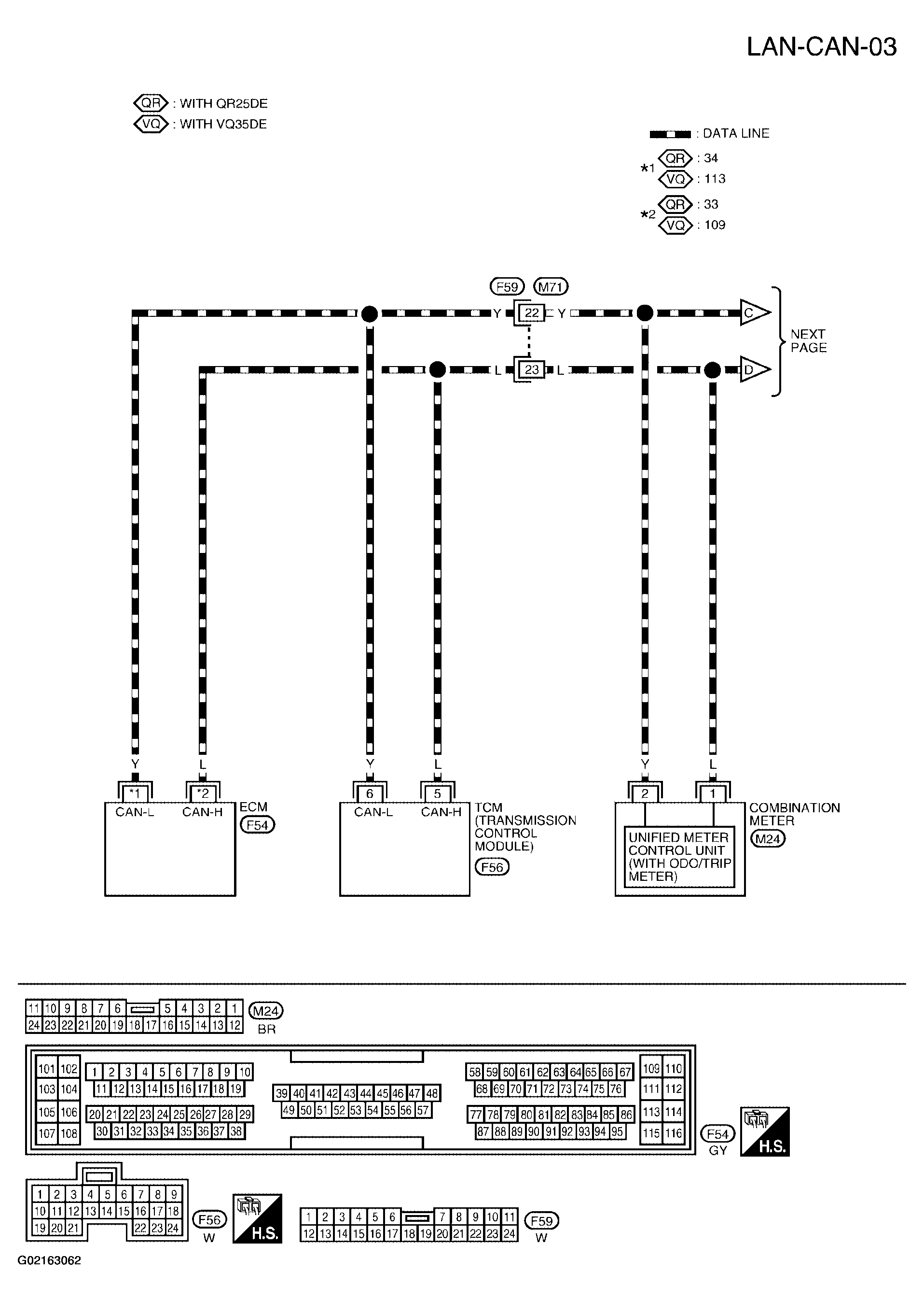
Fig 1: CAN - Wiring Diagram (1 Of 2)
G02163062Courtesy of NISSAN MOTOR CO., U.S.A.
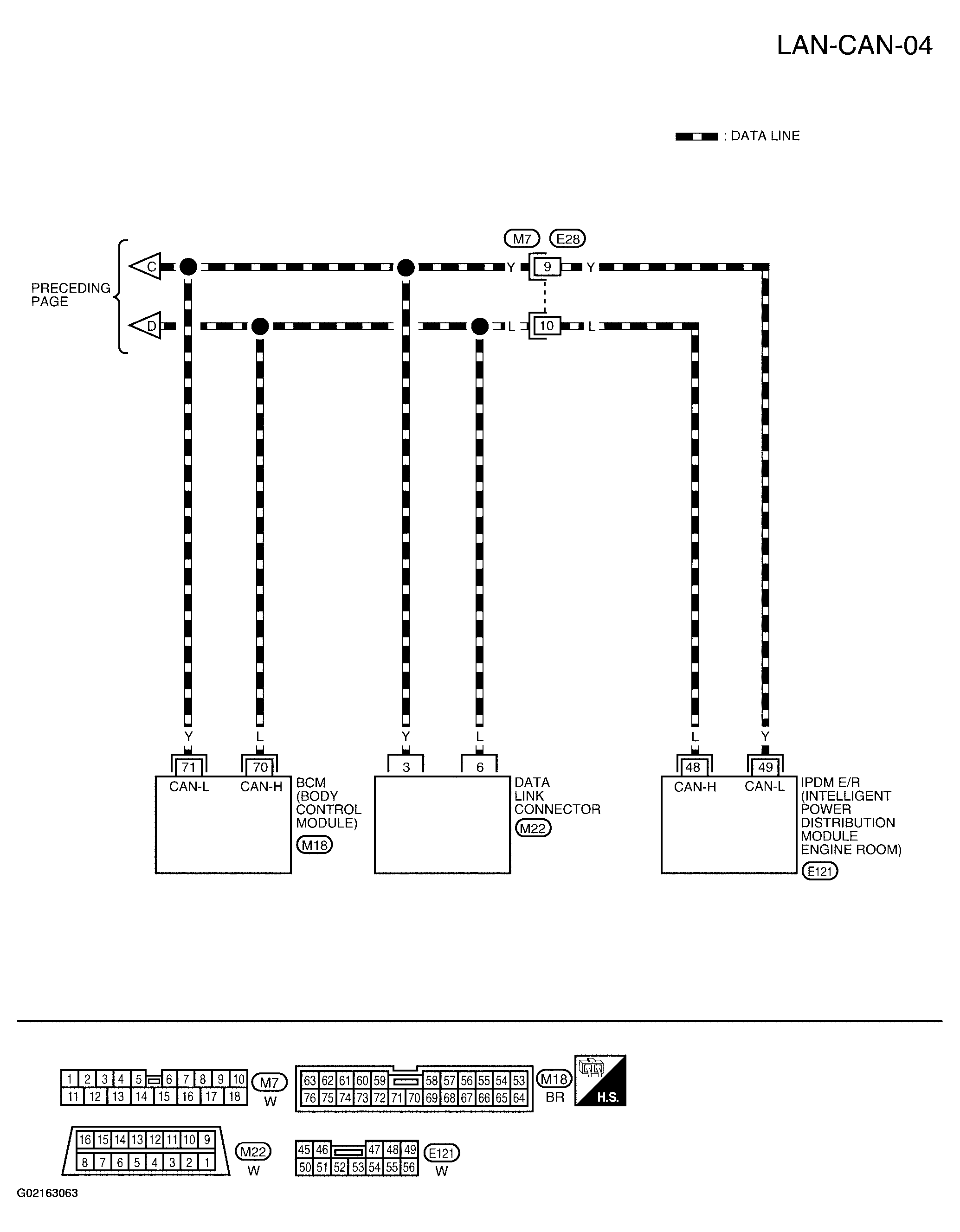
Fig 2: CAN - Wiring Diagram (2 Of 2)
G02163063Courtesy of NISSAN MOTOR CO., U.S.A.