LEMON Manuals: Even more car manuals for everyone: 1960-2025
Home >> Mitsubishi >> 2003 >> Lancer LS >> Repair and Diagnosis (Single Page) >> Transmission >> Automatic Trans >> Symptom Procedures - Except Evolution >> Symptom Procedures <Automatic Transaxle> >> INSPECTION PROCEDURE 17: Vehicle Speed Signal System >> Notes
April 5, 2026: LEMON Manuals is launched! Read the announcement.

INSPECTION PROCEDURE 17: Vehicle Speed Signal System: Notes

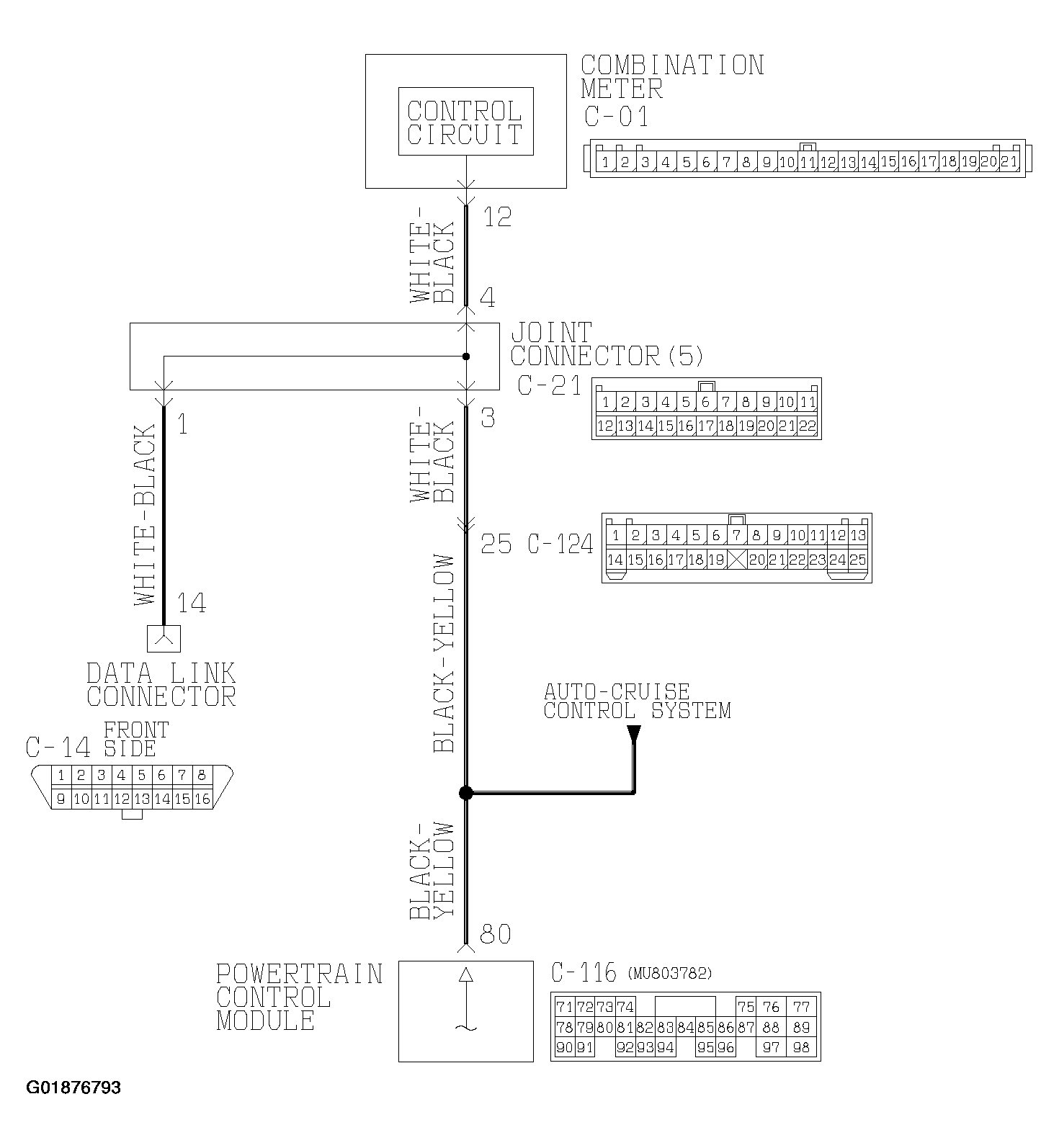
Fig 1: Vehicle Speed Signal System Circuit Diagram
G01876793Courtesy of MITSUBISHI MOTOR SALES OF AMERICA.
Fig 2: Vehicle Speed Signal System Circuit Connectors
G01876794Courtesy of MITSUBISHI MOTOR SALES OF AMERICA.