LEMON Manuals: Even more car manuals for everyone: 1960-2025
Home >> Mitsubishi >> 2003 >> Montero XLS >> Repair and Diagnosis >> Brakes >> Traction Control >> Traction Control System (TCL) >> M-ASTC Diagnosis >> Diagnostic Trouble Code Procedures >> DTC 17: Defective active skid control switch >> Notes
April 5, 2026: LEMON Manuals is launched! Read the announcement.

DTC 17: Defective active skid control switch: Notes

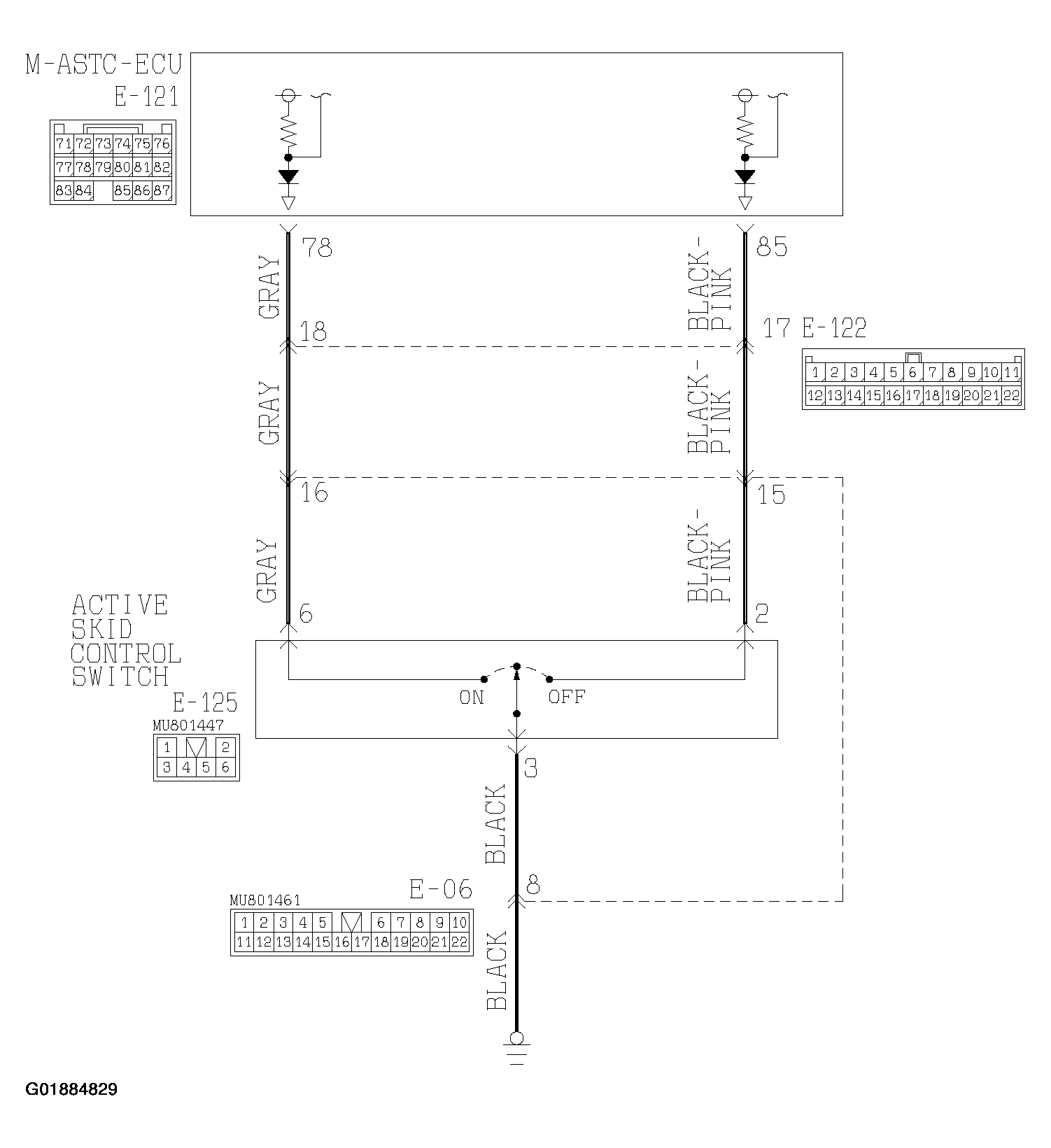
Fig 1: Active Skid Control Switch Circuit Diagram
G01884829Courtesy of MITSUBISHI MOTOR SALES OF AMERICA.
Fig 2: Active Skid Control Switch Circuit Connectors
G01884830Courtesy of MITSUBISHI MOTOR SALES OF AMERICA.