LEMON Manuals: Even more car manuals for everyone: 1960-2025
Home >> Mitsubishi >> 2003 >> Montero XLS >> Repair and Diagnosis >> Transmission >> Automatic Trans >> Diagnostic Trouble Code Procedures >> Diagnostic Trouble Code Procedures <Automatic Transmission> >> DTC 27: Transmission Range Switch System (Open Circuit) >> Notes
April 5, 2026: LEMON Manuals is launched! Read the announcement.

DTC 27: Transmission Range Switch System (Open Circuit): Notes

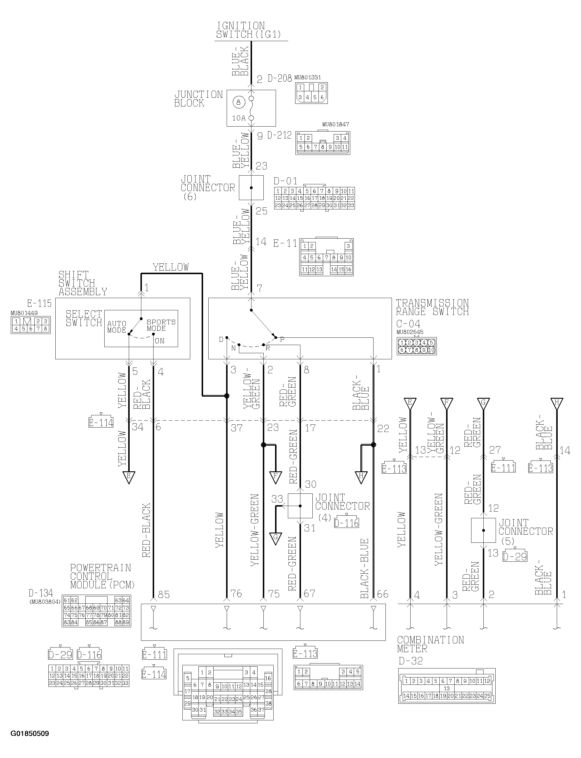
Fig 1: Transmission Range Switch System Circuit Diagram (1 Of 3)
G01850509Courtesy of MITSUBISHI MOTOR SALES OF AMERICA.
Fig 2: Transmission Range Switch System Circuit Diagram (2 Of 3)
G01850510Courtesy of MITSUBISHI MOTOR SALES OF AMERICA.
Fig 3: Transmission Range Switch System Circuit Diagram (3 Of 3)
G01850511Courtesy of MITSUBISHI MOTOR SALES OF AMERICA.