LEMON Manuals: Even more car manuals for everyone: 1960-2025
Home >> Mitsubishi >> 2003 >> Montero XLS >> Repair and Diagnosis >> Transmission >> Automatic Trans >> Diagnostic Trouble Code Procedures >> Diagnostic Trouble Code Procedures <Automatic Transmission> >> DTC 56: "N" Range Light System >> Notes
April 5, 2026: LEMON Manuals is launched! Read the announcement.

DTC 56: "N" Range Light System: Notes

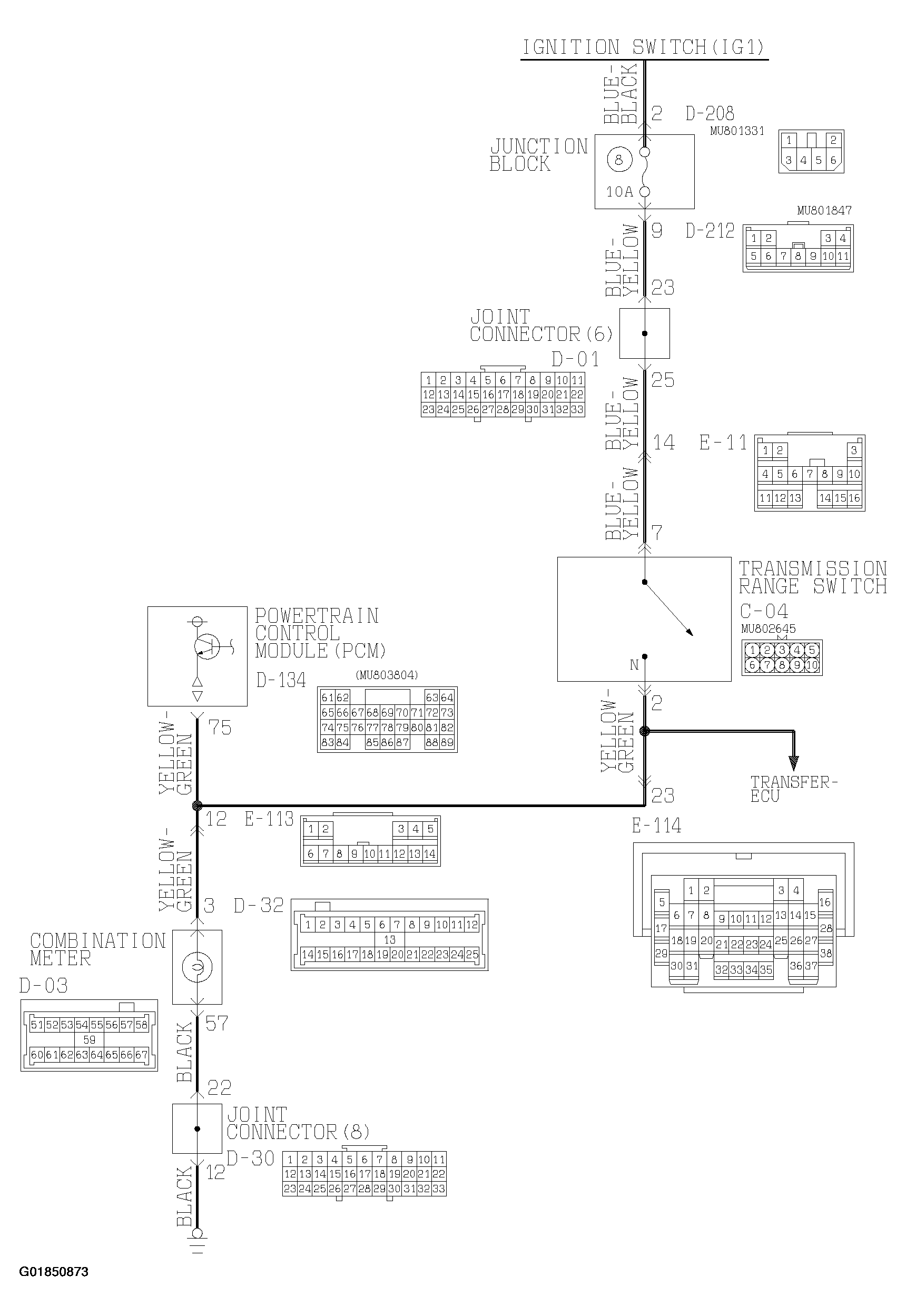
Fig 1: "N" Range Light System Circuit Diagram (1 Of 3)
G01850873Courtesy of MITSUBISHI MOTOR SALES OF AMERICA.
Fig 2: "N" Range Light System Circuit Diagram (2 Of 3)
G01850874Courtesy of MITSUBISHI MOTOR SALES OF AMERICA.
Fig 3: "N" Range Light System Circuit Diagram (3 Of 3)
G01850875Courtesy of MITSUBISHI MOTOR SALES OF AMERICA.