LEMON Manuals: Even more car manuals for everyone: 1960-2025
Home >> Mitsubishi >> 2004 >> Lancer LS >> Repair and Diagnosis (Single Page) >> Brakes >> Traction Control >> Anti-Lock Braking System (Abs) - Except Evolution & SPORTBACK >> Anti-Lock Braking System (Abs) Diagnosis >> Symptom Procedures >> INSPECTION PROCEDURE 1: Communication between Scan Tool and the ABS-ECU is not possible. >> Data Link Connector Circuit
April 5, 2026: LEMON Manuals is launched! Read the announcement.

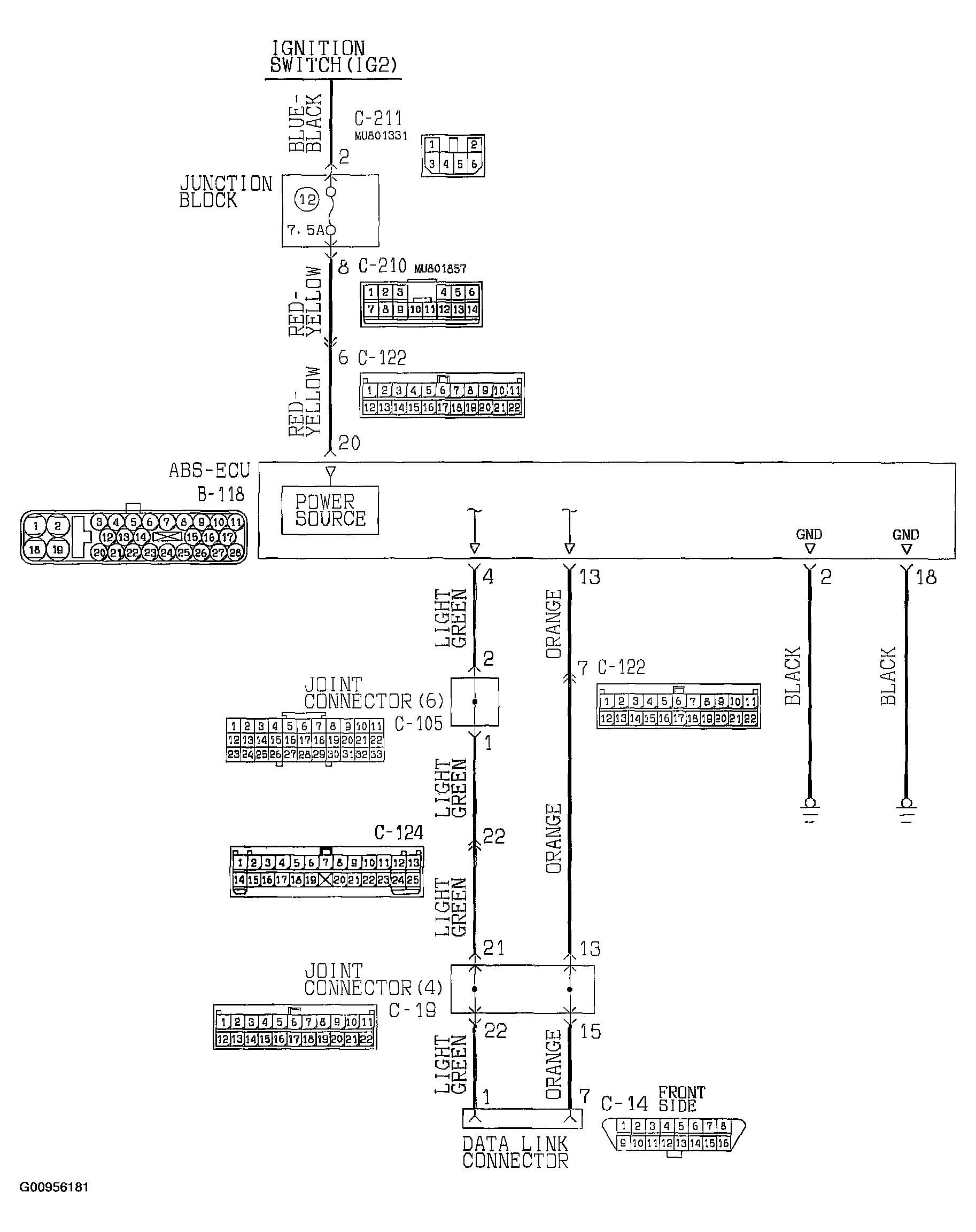
Data Link Connector Circuit

Fig 1: Identifying Data Link Connector Circuit
G00956181Courtesy of MITSUBISHI MOTOR SALES OF AMERICA.
Fig 2: Identifying Connectors
G00956182Courtesy of MITSUBISHI MOTOR SALES OF AMERICA.