LEMON Manuals: Even more car manuals for everyone: 1960-2025
Home >> Mitsubishi >> 2004 >> Outlander LS, AWD >> Repair and Diagnosis (Single Page) >> Accessories & Equipment >> Cruise Control Systems >> Auto-Cruise Control System >> Auto-Cruise Control System Diagnosis >> Diagnostic Trouble Code Procedures >> DTC 22: Stoplight Switch System >> Notes
April 5, 2026: LEMON Manuals is launched! Read the announcement.

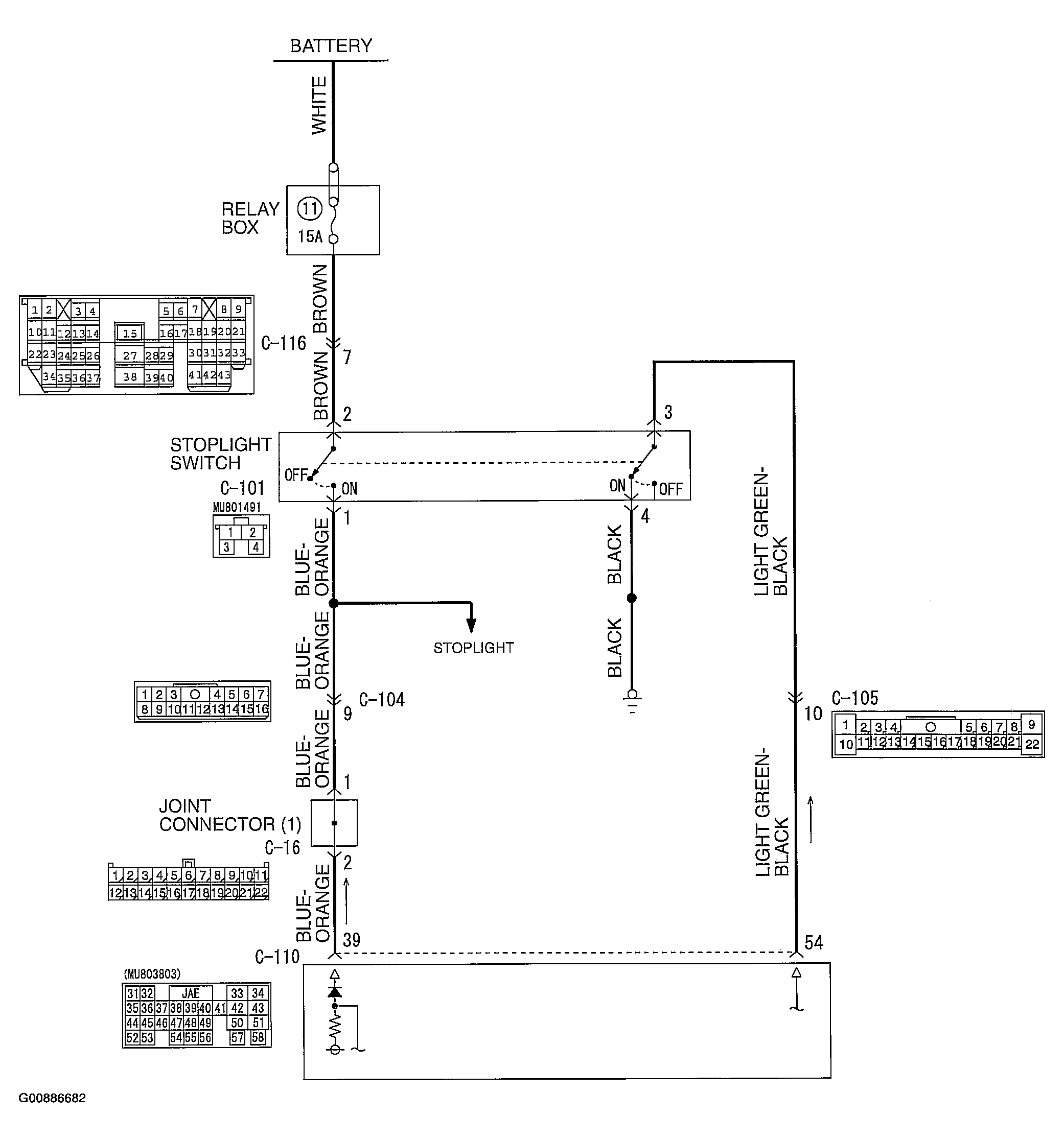
DTC 22: Stoplight Switch System: Notes

Fig 1: Stoplight Switch System Circuit Diagram
G00886682Courtesy of MITSUBISHI MOTOR SALES OF AMERICA.
Fig 2: Identifing Connectors: C-16, C-104, C-105, C-101, C-116, C-110
G00886683Courtesy of MITSUBISHI MOTOR SALES OF AMERICA.